一、前言
在城市集中供热系统中,热力站作为热网系统面对系统热用户最后一级调节单元,热力站的控制效果直接决定热用户的采暖效果。太原市热力公司所辖城市热网包含400余座热力站,供热面积覆盖太原市总采暖面积的60%,所有热力站均采用间连型热力换热站。
在间连热网热力站中,二次网供回水压力、温度及流量均是影响供热效果的重要因素,而二次网各供参数的调节主要是依靠对二次网循环泵及补水泵的控制。传统的热力站控制中,循环泵与补水泵一般都采用工频泵,系统在设计选型时已经决定了系统二次网的主要参数,但是相对的,系统的适应性、扩展性及各参数的精确调整均受到极大限制。
太原热力公司自99年起,开始逐步对太原集中供热热网的各个热力站进行自动控制化改造。对于原有的热力站,统一增加自控仪表、PLC及变频设备;对于新建的热力站,在设计时即在工艺系统基础上引入自控设备。自控系统辅助将热力站的控制精确化,结合热网中控室全网平衡系统及通讯网络系统,进行全网均匀调节,达到较好的控制效果。本文着重介绍自控系统及变频器在热力站控制中的应用。
二、热力站自控系统构成
间连型热力站自控系统按设备类型分,可分为:温度、压力变送器,流量计,电动调节阀,循环泵及补水泵;按控制回路分,则可分为:一次网流量控制回路、二次网循环控制回路、二次网定压回路。
在热力站自控系统中,一次网流量控制回路主要通过调节一次回水调节阀来实现。二次网的调节回路则是通过调节二次网循环泵及补水泵转速来实现。一次网的控制指令主要由热网调度中心根据全网平衡算法下发,而二次网循环泵及补水泵变频器转速则由站内PLC系统依据各热力站所带热网的实际情况计算得出。
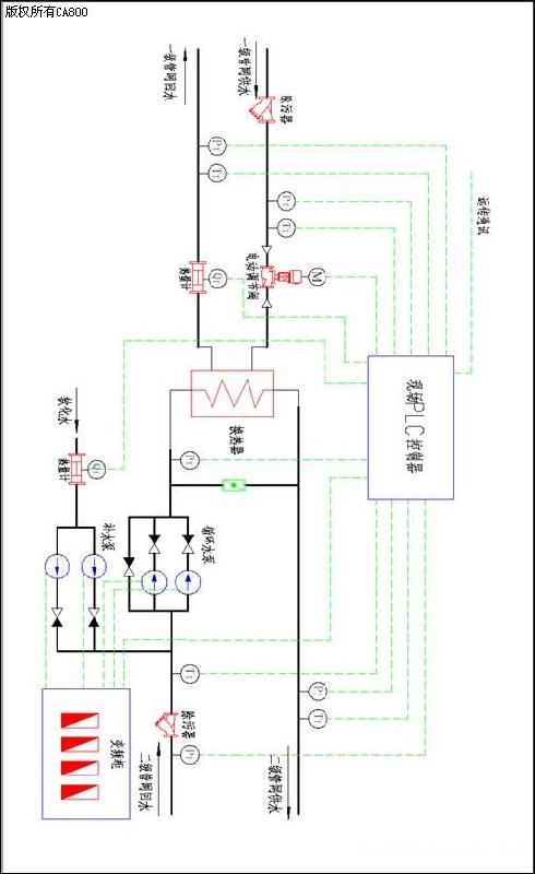
热力站自控系统结构如下图。


图1 典型热力站系统结构图
三、系统控制思想
在集中供热工程中由于各用户的建筑面积、暖气片性能及房屋保温质量各不相同,很难确定一组典型的室内温度作为直接被控量,而供、回水的平均温度从整体上反映了各用户暖气片的平均温度,因此一般的供热系统都是根据室外环境温度及不同的供热时段来控制供、回水平均温度的方法来间接控制用户室温。
在太原各热网控制中,由于在进行热力站自控改造的同时,对热网调度系统也进行了调整。目前太原各个热力分公司热网调度中心都加设了全网平衡系统,调度中心通过与个热力站进行通讯,获取热网数据,并根据室外温度情况对全网热力站的供热效果进行均匀调整。
各热力站从控制中心获取对应的二次网供回水平均温度,站内系统将独立控制回路分为二次网供回水平均温度控制回路和一次网流量控制回路,根据平均温度的偏差确定一次网流量的设定值,然后调节阀门开度使流量达到设定值。
站内的控制系统还根据热力站的实际情况对二次网循环泵及补水泵进行调速,
系统根据二次网供、回水平均温度的温差,通过变频器自动调节循环泵的转速,实现对系统总流量和温度的调节。使循环水泵按照实际负荷输出功率,减少不必要的电能损失,实现小流量大温差的运行模式。通过此举,可以及时地把流量、扬程调整到需要的数值上,消除多余的电能消耗,从而达到良好的节能效果。通常热力系统会设计两台变频泵,这不仅是为了系统备用,也是为了防止系统超调。如果负荷不够,则泵的转速加大,达到100%时还不满足要求,则启动第二台泵。同时系统还可以根据运行时间自动切换各循环泵,也提供低水压保护和连锁功能。
控制系统的二网供、回水压力是热网安全运行的重要参数。供水压力过高可能造成热水管道及用户暖气片的破裂;供、回水压力过低,使得部分热用户无法的到足够热量。恒压控制的最佳方案是对补水泵进行变频调速控制,但考虑此处对压力的稳定性要求并不高,只要压力不超出某一范围即可,所以也可以采用开关补水控制方案。
四、热力站控制系统的实现
1、一网回路控制:
热力站的一次网回路控制,主要是热负荷控制。通过控制调节一次网回路上的电动调节阀,来调节流过热力站的一次热水的流量。在全网控制系统中,全网控制中心根据目前室外温度情况,参考热源的运行情况及各热力站反馈的二次网运行数据,计算出各热力站一次网控制阀门的开度指令或二次网目标控制温度。热力站系统根据全网控制中心下发的指令,调节一次网流量调节阀,从而实现全热网的热资源均匀分配。
一次网回路控制中主要的参考对象为热力站一、二次网供回水温度;一网控制的对象为一次网调节阀;控制目的为提供热力站必须的供暖热量。
2、二次网循环泵控制:
热力站系统二次网循环泵是通过变频器来调速。
传统热力站系统循环泵通常采用工频泵,循环泵选定后,热力站二次网的流量无法进行调整,从而造成热力站系统无法根据室外温度及实际供热需求来调整,造成热力及电力资源的浪费。而且大功率的工频泵在起停时会对电网造成冲击。
目前,热力系统自控改造中,对15KW以上的循环泵普遍使用变频控制。一般的循环泵均采用压差控制方式,即循环泵的转速受二次网供回水压差调整。压差控制的方式可以通过调节循环泵转速,调节二网流量以满足供热需求,从而减少浪费。
在热力站循环泵控制中,我们采用供回水温差结合供回水压差控制的方式。
热力站控制系统根据各系统的实际情况,设定一个供回水压差目标值。设定此供回水压差值以满足二次管网的供暖水循环。在此基础上,热力站PLC系统通过测量二次网供回水温差来对循环泵进行修正。当二网供回水温差偏大时,则需提高循环泵转速,加大二网流量,提高二网回水温度,改善供热效果;当二网供回水温差过小时,需适当降低循环泵转速,减小二次网的流量,实现小流量大温差的运行模式。这种调整可以起到节约电能及热能的效果,在大型热网中,这种节能手段就能取得可观的效果。
3、二网定压补水控制:
二次网的补水控制采用的是定压控制,传统热力站中往往采用压力表电节点控制。随着城市集中供热的发展,系统的热负荷越来越大,热力站系统所带的供暖面积都比较大,并且供热网条件不一,二网系统的水力损失较大。严重的水力损失使得二次网的补水系统压力加大,补水频繁。而传统的工频补水泵的频繁起停,容易造成二次管网压力的波动。
在热负荷较大的系统中,我们采用补水泵变频控制,对补水系统进行精确的微调。当系统失水时,二网压力下降,系统会通过变频器控制补水泵以一定的转速进行补水,补水泵的转速根据当前压力与目标压力的差值均匀调整,从而避免补水泵在启动和停止时对二次网系统的冲击。
4.现场人机界面
在现场人机界面上,可以通过操作面板任意调节系统所需的各种运行状态,例如:一、二次网供回水温度及温差,变频器最大最小运行频率等,并可随时查阅以往运行记录。根据用户要求可将当前参数以画面、曲线、报表的形式在屏幕上显示。
五、热力站自控系统的优点
在热力站中使用变频器及可编程控制器,充分发挥变频器的调速和节能的优点及可编程控制器配置灵活、控制可靠、编程方便的优点,使整个系统的稳定性有了可靠保障。
通过热力站自动控制系统的投运,过去主要依靠人工调节的控制手段得到了彻底改善,热网的运行得到合理控制,失调现象得到了有效地解决,消除了热网中各站冷热不均的现象。按需供热、节能降耗,改变了不合理的小温差大流量运行方式,既保证了远端客户的供热需要又避免了近端用户的过热现象直接提高了热网的供热效果。
(转载)



