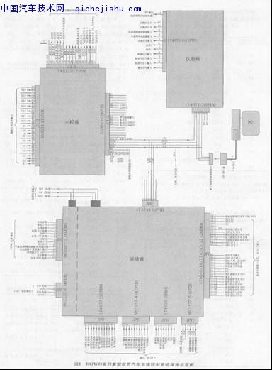
HOWO重型载货汽车智能电控系统由主控板、驱动板和仪表板组成,连接示意图如图1所示,其主控板、驱动板和仪表板均为独立模块。
一、主控板
主控板上有72心插座,共有3组接口,第1组为31心接口,连接翘板开关;第2组为24心接口,连接驱动板和仪表;第3组为17心接口,连接左侧信号灯及组合开关。
翘板开关与72心插座上31心接口(J1-1)的对应关系如表1、表2、表3所示。





驱动板和仪表与72心插座上24心接口(J1-2)的对应关系如表4所示。

左侧信号灯及组合开关与72心插座上17心接口(J1-3)的对应关系如表5所示。

二、驱动板
驱动板上共有7个插座,1个为输入,其余6个为输出。输入信号开关部分(JPE)见表6。



功率连接输出部分(JPA、JPB、JPD、JPF、JPG、JPH)分别见表7、表8、表9、表10、表11、表12。其中涉及JPA、JPB内容设计成独立于电子控制模块的单独PCB板块,以便于更换。





LIN部分见表13。

继电器及相关熔断丝的对应关系见表14、表15。



三、仪表板
仪表板共有2个插座,一个为LIN连接,另一个为传感器连接。LIN连接内容见表16。传感器连接内容见表17。





