摘要:
近年来,EAM 系统在资产密集型企业得到了推广和应用。 然而,不少企业在实施后发现:通过EAM 系统来打印日常巡检、点检的单据,不但费时费力,而且现场采集的数据需要人工二次录入到系统之中,这增加了一线员工的负荷,同时,纸面的记录也无法保证现场工作的真实性和时效性。由于这些原因,大多数企业更多地是利用EAM管理设备定修的计划工作。而在现场管理方面,EAM的应用有一定的局限性。
预防性和预测性维修是企业维修管理发展的愿景。然而,如果不能有效地通过日常设备检查工作,提前发现故障前期征兆,则定修计划的针对性将不够完善,同时,也不利于消除设备的紧急停机事故
本文探讨了移动作业管理系统在设备现场管理方面的应用,以及其与EAM 的关系。
移动作业系统和EAM 的应用定位不同
EAM(企业资产管理系统,其前身为CMMS – 计算机化的维修管理系统),其本质是以维修工单管理为线索,整合了备件库存、备件采购、和工作计划功能模块,管理故障维修全过程的信息化管理系统。它主要构建了设备维修的计划模型- 在什么时间、用什么资源(人、物)、用什么方法、来修理一个设备 ,因此EAM 更关注于计划层面(甚至有人称之为“资产密集型企业的ERP系统”),同时,它关注的是“解决故障”的整个策划过程
移动作业系统是近年来国外发展迅速、面向现场作业的一个新的解决方案,它由两个主要的部分组成 :软件系统和移动终端( 基于WINDOWS MOBILE技术的、工业级掌上PDA 电脑),通过软件系统可以灵活的定义现场作业的任务,这些任务可以通过无线网络下载到员工移动终端里,工人在日常的设备检查或操作的过程中,从掌上电脑中获取工作指令(从而摆脱纸面的繁琐作业记录),现场收集的数据和工作完成情况,可以通过无线网络实时上传到后台软件数据库中,供工程人员或管理人员进行审核,从而大大提高了现场作业的透明度。同时,系统整合了RFID 和条码技术,对于关键的设备必须“到位扫描”现场的设备条码或RFID 标签,才能进行数据的记录,从而有效的保证了数据的真实性和时效性。
移动作业系统事实上可以部署和管理任何室外的作业任务。如:复杂设备的开停机操作程序、生产巡检任务、维修点检或巡检任务、设备测试、安全审查、环保审查、应急操作程序等。在资产密集型企业中 ,移动作业系统比较典型的应用是设备的巡检和点检作业管理,它主要构建了一个故障预防的执行模式 – 那些人、在哪里、执行了那些任务,发现了什么问题。 因此,移动作业系统更关注执行层面,同时,它关注的是“发现故障”的整个执行过程。
应该说: “发现故障”与“解决故障”是良好的设备管理不可或缺的两个方面, 基于“移动作业系统”所发现的设备早期故障征兆, 可以帮助“EAM”可以在合理的时间里,更有针对性的安排检修计划。
移动作业系统对EAM 维修计划的优化
实施了EAM 的企业,大都建立了设备的定修计划( 或者按照日历时间,或者按照运行时间,来定期检修或更换设备的部件),然而在实际操作的过程中,维修人员往往发现很多部件还没到寿命周期就被更换,同时,有经验的设备管理人员还会发现:频繁的定修并不能提高设备的可靠性,反而在设备维修后,存在一个潜在的“故障高发期”。
这并非是个别现象,根据RCM(以可靠性为中心的维修)的研究表明:在复杂的设备系统中,往往有大量的部件找不到合适的定修周期 (如轴承、液压、气动元件、自控装置等,其寿命周期与运行工龄没有必然的联系),而频繁的拆装会打破设备原有的“平衡”,因此定修后,完全有可能造成故障频率的上升。这就是人们常说的 “过度维修”的现象。
要解决过度维修的问题,就应该更好地检测设备的运行状态。提高维修的针对性和科学性。设备状态检测技术大体上分为两大类:在线状态检测和离线状态检测, 在线检测投资大,但数据采集的频率高,一般适用于关键的设备。离线检测指的是: 利用便携式的设备点检仪器,在日常巡检或点检的过程中,人工采集状态数据。然后通过软件系统对数据进行分析,以预测设备的劣化趋势。
移动作业系统采用了离线检测技术(也可以说是入门级的状态检测技术),它可以与符合标准的点检仪器进行集成, 因为它使用了便携式的点检仪器,所以应用范围更广( 几乎对所有的设备都可以进行检测),从而使EAM 的定修计划有的放矢,同时降低了维护成本。
移动作业系统有助于提高设备持续运行率
一个令维修管理人员普遍头痛的问题是: 设备的紧急故障时有发生,在抢修的作业模式下,维修的压力是比较大的,一方面,如果不能以最快的速度修复设备,则可能造成停机事故,另一方面,紧急抢修的情况下,人员\备件等资源的齐套压力往往较大,或意味着更高的成本( 加班、紧急采购等)。实际上,在紧急抢修的情况下,员工根本不会有时间登陆EAM系统,而是以最快的速度赶赴现场,进行实际的修理工作,在这种情况下,EAM的计划能力得不到有效的体现,因此只能起到事后记录的作用。
要改变紧急维护的状况,必须提前发现问题,这样可以给维修人员较为充足的计划时间,在计划完善的情况下, 实际的修理工作将进行的更为顺畅、更有效率。而对于前期故障的发现,恰恰是移动作业系统应用的强项,利用它可以在设备出现故障征兆的前期,就反映给维修部门或管理层,提前做好维修的准备, 并且有可能将实际的修理工作,安排在计划停机的时间内;或者,在设备劣化趋向临界状态之前, 进行故障修复 - 因为,提前进行了准备,则大大节约了维修时间。

只有依靠运行人员或工艺人员在日常巡检、点检的过程中,及时发现问题,才可能大大降低紧急故障的频率,设备部门才可能真正的腾出手来,更为科学的、系统的分析设备的故障模式并制定相应的维护策略,因而从根本上提高设备的持续运行时间
移动作业系统和EAM系统的数据集成
移动作业系统和EAM 系统的数据集成主要体现在两个方面:
1:维修申请
当巡检或点检发现设备的故障时, 尤其是运行或工艺人员发现相关问题时,毫无疑问,这个故障需要自动传输到EAM 系统中,建立一个维修申请,然后,通过EAM 系统来管理其修复的过程,比较理想的做法是: 在移动终端上,定义必要的设备运行标准,当员工输入实际运行参数后,如果超标,则自动弹出维修申请的界面,提示员工输入。输入完成后,通过系统接口自动将数据传输到EAM系统中。
这种做法的好处在于:避免了运行或工艺人员对设备故障 “视而不见,或视而不以为然”,也确保了维修申请的科学性。同时,移动终端上,还可以查询历史的维修申请情况,避免重复的录入
2:设备资产
在EAM 系统中,已经定义了设备的代码,为了统一标准,可以将这些设备代码下载到移动作业系统中。
移动作业系统和移动EAM 的比较
以上主要讨论了现场设备巡检和点检对维修方面的影响,这似乎让IT服务商认为:如果围绕着EAM,开发一个移动EAM的软件程序,镶嵌在PDA上就可以解决以上所说的问题。这种想法和做法有其局限性,因为,现场管理涉及到生产操作、安全、工艺品质等多个方面的作业任务管理。
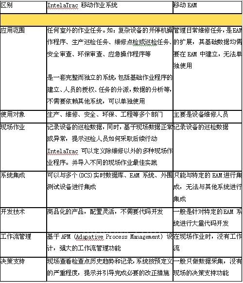
现将IntelaTrac (Wonderware 移动作业和决策支持系统)与移动EAM对比如下:

基于以上的对比,以及从国外世界500强的石化(埃克森美孚、壳牌、BP等)、化工(杜邦、陶氏化学等)行业的应用案例研究看,目前,这些企业大都采用独立的移动作业系统,并将其与EAM 集成,这种做法不单保证了核心产品的功能、技术、集成能力的不断发展,而且,构建了跨部门的、多应用的卓越生产“移动执行平台”。
作者简介:莫军 () ,现为Wonderware 中国区业务发展经理,负责 “IntelaTrac移动作业和决策支持系统” 在中国市场的业务导入和推广。
(转载)



