简介
LTC7803是ADI公司开发的一款同步降压型控制器,可简化高性能电源的设计。这款控制器具有以下主要特性:集成低阻抗栅极驱动器,能够切换N通道MOSFET,从而降低整体转换器成本,提高效率;极低工作静态电流(5 µA);40 V宽输入/输出电压范围;100 kHz至3 MHz的极高可编程开关频率范围;检测电阻或DCR检测可进一步提升效率;以及100%占空比。另外支持Spread Spectrum®(扩频)操作。LTC7803在±15%范围内调节开关频率,这可简化EMI合规要求并降低EMI滤波器成本。
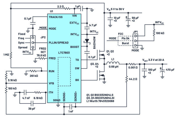
电气原理图和功能
降压型转换器的电气原理图如图1所示。该转换器从5 V至38 V输入轨提供3.3 V电压和20 A。电驱动系统包括MOSFET Q1至Q4、电感L1和输入/输出滤波器电容。MODE引脚和跳线JP1定义强制连续导通、跳脉冲或Burst Mode®(突发模式)操作。每种操作模式都各有优缺点。在FCM中,整个输出电流范围内的低输出纹波以牺牲轻负载下的效率为代价。突发模式可在轻负载或无负载下提供高效率,但轻负载下的输出电压纹波更高。
LTC7803的另一个优势是能够与外部时钟同步,从而可避免主机系统中不同频率相互作用造成干扰问题。跳线JP2 (FREQ SET)允许在固定频率之间选择、同步到外部时钟或进行扩频操作。请注意,如果选择突发模式(MODE引脚连接至GND)并激活同步功能(PLLIN/Spread引脚上的时钟脉冲),则控制器在FCM中运行。从实际的角度来说,在这种情况下最好使用脉冲跳跃模式。脉冲跳跃模式(通过100 kΩ电阻将MODE引脚连接至INTVCC)在轻负载下提供的效率要比FCM高得多。
图1.基于LTC7803的转换器电气原理图,VIN为5 V至38 V,VOUT为3.3 V(20A时)
效率和扩频操作
图2显示了突发模式下具有不同输入电压的转换器效率。
图2.脉冲跳跃和突发工作模式下的转换器效率
图3所示的DC2834A演示板用于LTC7803评估。图4显示DC2834在满载下的热图像。
图3.DC2834A演示板
扩频操作是LTC7803的一个重要优势。该特性大幅降低了转换器的辐射和传导噪声,并显著简化了整个系统对EMI标准的合规要求。图5比较了在CISPR 25 5类限制下,有扩频操作和无扩频操作的两次传导EMI扫描结果。
图4.在自然对流冷却、没有空气流动的情况下,VIN为12V、VOUT为3.3V,电流为20A时,转换器的热图像。
图5.在CISPR 25 5类限制下启用和禁用扩频操作(固定频率)的传导EMI扫描结果
结论
低IQ同步降压型控制器LTC7803可显著简化高效率功率转换器设计。它能够在各种输入/输出电压下工作,并具有出色的瞬态响应性能。LTC7803具有一些极重要的特性,如突发模式和扩频操作,进一步提高了效率和EMI标准合规性。
(转载)



