共发射极放大器是三种基本单级放大器拓扑之一。BJT共发射极放大器一般用作反相电压放大器。晶体管的基极端为输入,集电极端为输出,而发射极为输入和输出共用(可连接至参考地端或电源轨),所谓“共射”即由此而来。
目标
本活动的目的是研究BJT的共发射极配置。
背景知识
共发射极放大器是三种基本单级放大器拓扑之一。BJT共发射极放大器一般用作反相电压放大器。晶体管的基极端为输入,集电极端为输出,而发射极为输入和输出共用(可连接至参考地端或电源轨),所谓“共射”即由此而来。
材料
►ADALM2000主动学习模块
►无焊面包板
►五个电阻
►一个50 kΩ可变电阻、电位计
►一个小信号NPN晶体管(2N3904)
指导
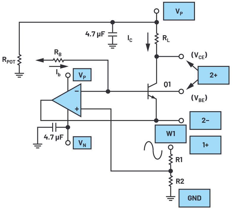
图1所示配置展现了用作共发射极放大器的NPN晶体管。选择适当的输出负载电阻RL,用于产生合适的标称集电极电流IC,VCE电压约为VP (5 V)的一半。通过可调电阻RPOT与RB来设置晶体管(IB)的标称偏置工作点,进而设置所需的IC。选择适当的分压器R1/R2,以便通过波形发生器W1提供足够大的输入激励衰减。考虑到在晶体管VBE的基极上会出现非常小的信号,这样做更容易查看发生器W1信号。衰减波形发生器W1信号通过4.7 uF电容交流耦合到晶体管基极,以免干扰直流偏置条件。
图1.共发射极放大器测试配置。
硬件设置
波形发生器输出W1配置为1 kHz正弦波,峰峰值幅度为3 V,偏移为0 V。并将其连接在示波器通道1+上,以显示发生器输出的信号W1。示波器通道2 (2+)用于交替测量Q1基极和集电极的波形。
图2.共发射极放大器测试配置面包板连接。
程序步骤
打开连接到BJT晶体管集电极(VP = 5 V)的电源。
配置示波器以捕获多个周期的输入信号和输出信号。
图3和图4是使用LTspice® 得到的仿真电路波形图示例。
图3.共发射极放大器测试配置,VIN和VCE。

图4.共发射极放大器测试配置,VIN和VBE。
共发射极放大器的电压增益A可以表示为负载电阻RL与小信号发射极电阻re的比值。晶体管的跨导gm是集电极电流IC和所谓的热电压kT/q的函数,在室温下其近似值约为25 mV或26 mV。

小信号发射极电阻为1/gm且可视为与发射极串联。现在,在基极上施加电压信号,相同的电流(忽略基极电流)会流入re和集电极负载RL。因此,由RL与re的比值可得到增益A。

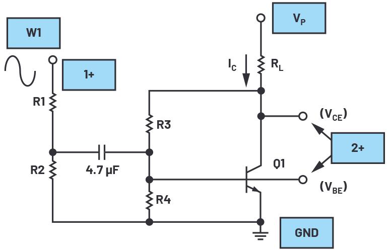
图5所示为另一种共发射极放大器测试电路方案。除了两个小优势之外,所有属性基本相同。其中一个优势是基极电流偏置不再取决于指数基极电压(VBE)。第二个优势是AWG1衰减后输出的交流小信号与基极偏置电路无关,并且无需交流耦合。当把交流小信号接在运算放大器的同相端子时,由于负反馈的作用,它也会出现在晶体管的基极端(反相运算放大器输入)。

图5.替代方案的共发射极放大器测试配置。
图6.替代方案的共发射极放大器测试配置面包板连接。
图7.替代方案的共发射极放大器测试配置,VIN和VBE。

图8.替代方案的共发射极放大器测试配置VBE缩放。
提供负反馈 的自偏置配置
目标
本节旨在研究添加负反馈对稳定直流工作点的效果。晶体管电路最常用的一种偏置电路是发射极自偏置电路,它使用一个或多个偏置电阻来设置晶体管IB、IC和IE三个初始直流电流。
图9.自偏置配置。
硬件设置
波形发生器输出W1配置为1 kHz正弦波,峰峰值幅度为3 V,偏移为0 V。并将其连接在示波器通道1+上,以显示发生器输出的信号W1。示波器通道2 (2+)用于交替测量Q1基极和集电极的波形。
程序步骤
打开连接到BJT晶体管集电极(VP = 5 V)的电源。
配置示波器以捕获多个周期的输入信号和输出信号。
图11和图12是使用LTspice® 得到的仿真电路波形图示例。

图10.自偏置配置面包板连接。

图11.自偏置配置,VIN和VCE。

图12.自偏置配置,VIN和VBE。
添加发射极负反馈
目标
本活动的目的是研究添加发射极负反馈的影响。
背景知识
共发射极放大器为放大器提供反相输出,具有极高增益,而且各晶体管之间的差异很大。此外,由于与温度和偏置电流密切相关,增益有时无法预测。可以通过在放大器级配置一个小值反馈电阻来改善电路的性能。
附加材料
一个5 kΩ可变电阻、电位计
指导
如图13所示,断开Q1发射极的接地连接,插入RE(一个5 kΩ电位计)。调整RE,同时注意观察晶体管集电极上的输出信号。
图13.添加了发射极负反馈。
硬件设置
波形发生器输出W1配置为1 kHz正弦波,峰峰值幅度为3 V,偏移为0 V。并将其连在接示波器通道1+上,以显示发生器输出的信号W1。示波器通道2 (2+)用于交替测量Q1基极和集电极的波形。
图14.添加了发射极负反馈的面包板连接。
程序步骤
打开连接到BJT晶体管集电极(VP = 5 V)的电源。
配置示波器以捕获多个周期的输入信号和输出信号。
图15和图16是使用LTspice® 得到的仿真电路波形图示例。

图15.添加了发射极负反馈,VIN和VCE。

图16.添加了发射极负反馈,VIN和VBE。
提高发射极负反馈放大器的交流增益
添加发射极负反馈电阻提高了静态工作点的稳定性,但降低了放大器增益。可通过在负反馈电阻RE上添加电容C2,在一定程度上恢复了交流信号的较高增益,如图17所示。

图17.添加C2可提高交流增益。
硬件设置
波形发生器输出W1配置为1 kHz正弦波,峰峰值幅度为3 V,偏移为0 V。并将其设连接在示波器通道1+上,以显示发生器输出的信号W1。示波器通道2 (2+)用于交替测量Q1基极和集电极的波形。
程序步骤
打开连接到BJT晶体管集电极(VP = 5 V)的电源。
配置示波器以捕获多个周期的输入信号和输出信号。
图19和图20是使用LTspice® 得到的仿真电路波形图示例。

图18.添加C2之后的面包板连接,用于提高交流增益。

图19.添加C2可提高交流增益VIN和VCE。
图20.添加C2可提高交流增益VIN和VBE。
(转载)



