|
一、引言 20世纪80年代以来,随着集成电路和单片机在汽车上的广泛应用,汽车上的电子控制单元越来越多,例如电子燃油喷射装置、防抱死制动装置(ABS)、安全气囊装置、电控门窗装置和主动悬架等等。在这种情况下,如果仍采用常规的布线方式,即电线一端与开关相接,另一端与用电设备相通,将导致车上电线数目的急剧增加,使得电线的质量占整车质量的4%左右。另外,电控系统的增加虽然提高了轿车的动力性、经济性和舒适性,但随之增加的复杂电路也降低了汽车的可靠性,增加了维修的难度。为此,改革汽车电气技术的呼声日益高涨。因此,一种新的概念——车用控制器局域网络CAN应运而生。 CAN是控制器局域网络(Controller Area Network)的简称,它是由德国Bosch公司及几个半导体生产商开发出来的,CAN总线是一种串行多主站控制器局域网总线。它具有很高的网络安全性、通讯可靠性和实时性,而且简单实用,网络成本低。特别适用于汽车计算机控制系统和环境温度恶劣、电磁辐射强和振动大的工业环境。 二、CAN总线的技术特点 CAN总线可有效支持分布式控制或实时控制。该总线的通信介质可以是双绞线、同轴电缆或光纤,其主要特点如下: 三、车身系统的CAN控制设计 1. CAN总线网络系统架构 现代汽车典刑的控制单元有发动机控制模块、变速器控制模块、多媒体控制模块、气囊控制模块、空调控制模块、巡航控制模块、车身控制模块(包括照明指示和车窗、刮雨器等)、防抱死制动系统(ABS)防滑控制系统(ASR)等。完善的汽车CAN总线网络系统架构如图1所示。
图1 汽车CAN总线网络系统架构 |
|
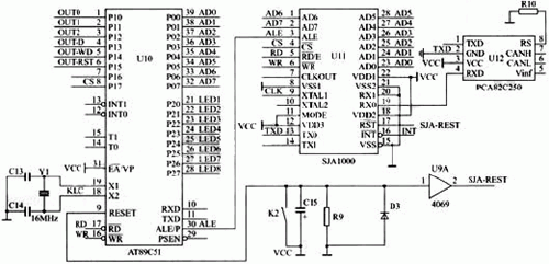
2. CAN节点的硬件架构 本系统中,CAN节点采用: ECU(AT89C51)+CAN控制器(SJA1000)+CAN收发器(PCA82C250)的电路结构以下是其核心芯片简介: (1)CAN控制器 为了系统进一步扩展的需要,可选取支持CAN 2.0B通讯协议的芯片SJA1000。SJA1000是PHILIPS公司生产的既支持CAN 2.0B,又支持CAN 2.0A的CAN控制器,它与仅支持CAN 2.0A的CAN控制器PCA82C200在硬件和软件上完全兼容。 (2)CAN收发器 PCA82C250是PHILIPS推出的CAN控制器和物理总线接口芯片,可提供对总线的差分发送和接收。它与ISO 11898标准完全兼容,并有高速、斜率控制和待机3种不同的工作方式,可根据实际情况选择。 (3)单片机AT89C51 AT89C51是ATMEL公司的单片机。它是一种低功耗、高性能、内含4KB闪速存储器的8位CMOS微控制器,与工业标准MCS-51指令系统和引脚完全兼容。AT89系列的优越性在于其片内闪速存储器可进行1000次的编程与擦除,且数据不易丢失,数据可保存10年。 CAN总线控制器、总线驱动器和单片机连接基本方法如图2所示。
图2 CAN总线控制器、总线驱动器和单片机连接图 |
三、车身控制模块中的CAN应用层协议
1. 协议原则
本协议遵循CAN2.0B规范,根据车身控制模块的特点,采用源→目的方法,每个节点都有自己固定的标识地址,且节点数小于64,设计时可将中央控制模块设为主节点,而将车门、电动座椅子模块及自检子模块设置为从节点。本协议可完成以下功能:
(1)特定信息的广播;
(2)主从节点之间的连接;
(3)主从节点之间的信息交换(包括故障信息)。
本协议采用帧优先原则分配标识符,每一帧标识符中的高四位表示帧类型,不同帧类型有不同的优先权,优先权决定了各种信息帧在同等情况下的发送顺序,协议中的29位标识符的分配如下:
帧类型(4位)+目的地址(6位)+源地址(6位)+命令(或状态、报告)属性(13位)[或数据属性+分段标志+分段号(共13位)]。
对所有的命令或状态、数据、报告属性、除定时采集发送的数据外,原则上均需应答(发送确认帧以保证通讯正常)。
2. 帧格式仲裁场和控制场定义
仲裁场由29位标识符ID28-ID0以及SRR、IDE和RTR组成,SJA1000中的寄存器17-21用来存放扩展帧格式帧信息的标识符。发送时,SRR=1,IDE=1,RTR=1/0(远程帧/数据帧)。标识符中的ID28-ID25为车身控制模块交换报文的帧类型(共4位)。ID24-ID19为车身控制模块中帧信息使用者的地址(或称为目的地址,共6位)。ID18-ID13为车身控制模块中帧信息发送者的地址或称为源地址(共6位)。ID12-ID5为车身控制模块中交换的命令、状态、数据或报告属性(共8位),ID4位需附加命令或状态、数据、报告属性时的分段标志。ID3-ID0为附加命令或状态、数据、报告属性的分段号(共4位)。当ID4=0时,ID3-ID0控制场、数据寄存器0-7有效。对于远程帧,则可忽略ID4-ID0以及控制场的值。SJA1000的寄存器16低四位DLC3-DLC0可构成控制场,以决定数据帧的数据长度。
3. 车身控制模块CAN2.0B通讯报文约定
按车身控制模块的节点要求,通讯的信息帧分为表1所列的6种,表1中的优先级按序号从高到低排列。其目的地址和源地址的分配见表2所列。
表1 车身控制模块帧模型

|
其工作方式如下: (1)开机后或唤醒时,从节点向主节点发送状态信息,主节点发送广播信息远程帧(两次),广播信息为共用信息,包括车速信号,档位信号,点火开关位置信号等。 (2)正常情况下,从节点内部巡查各端口状态,如有故障则向主节点发送故障代码3次,主节点收到三次故障报警后开始响应,从节点停止发送,一旦故障消失,再向主节点发送正常信息。在主节点中应有一故障表,以用于已诊断模块的通讯。 (3)主结点分别发送自检信息后,如各从节点正常,则发送正常信息,状态和数据帧。如有故障,则通过分段数据帧发送故障报警帧。 (4)从节点监测到正常输入信号的变化(包括开关量和模拟量采样级数的变化)后,便通过报告帧发送信息给主节点,主节点则发送命令帧以示响应。 4. 通讯报文定义 表3所列是中央控制模块与诊断模块的通讯报文定义。表中,aaaa为分段号,可在故障代码多于8个时设置,最多可达传送16×8个字节代码;bbbbbb为各传感器代号,其响应帧采用不分段的数据帧,cccccccc为执行相应动作的代码,如车窗上升为00000001,下降为00000010,该响应最多可以执行256个动作。响应帧采用远程帧,请求帧为远程帧。 表3 中央控制模块与诊断模块通讯
表4 正常工作时各节点通讯协议约定
在系统正常工作时,各节点的通讯协议约定如表4所列。表中的dddd为分段起始命令中包含的总段数;eeee为广播信息的某一段号,控制场中的数据长度为该段内的数据长度,数据场中的数据广播的某段实际数据,按顺序定义数据有: |
数据寄存器1=车速信息高8位;
数据寄存器2=车速信号低8位;
数据寄存器3=发动机转速信号高8位;
数据寄存器4=发动机转速信号低8位;
数据寄存器5=点火开关位置,其中,0表示钥匙拔出;1表示钥匙位于OFF;2表示钥匙位于ACC;3表示钥匙位于RUN;4表示钥匙位于START;
数据寄存器6=档位信号,0表示空档;1表示驱动档;2表示驱动档;3表示倒档;4表示驻车档;
数据寄存器7=遥控信号,0表示遥控解锁主驾车门;1表示遥控锁定主驾车门;2表示遥控解锁所有车门;3表示遥控锁定所有车门;4表示遥控解锁行礼箱;
数据寄存器8用于防盗模式;0表示进入防盗模式,1表示解除防盗模式;
数据寄存器9-16:保留。
四、软件流程
各控制器应按规定格式和周期发送数据到总线上,同时也要接受其他控制器的信息。总线上的其他控制器则根据需要各取所需的报文。对于接收数据,本系统采用中断方式实现。一旦中断发生,即将接收的数据自动装载到相应的报文寄存器中,此时还可采用屏蔽滤波方式,利用屏蔽滤波寄存器对接收报文的标识符和预先在接收缓冲器初始化时设定的标识符进行有选择地逐位比较,只有标识符匹配的报文才能进入接收缓冲器,那些不符合要求的报文则将被屏蔽于接收缓冲器之外,从而减轻CPU处理报文的负担。此外,不同数据应放入不同的报文寄存器中,因此在接收中断服务程序中,就可以容易地判断出中断是由哪个接收报文引起的,其程序流程图如图3所示。

图3 程序流程框图
五、结束语
CAN总线作为一种可靠的汽车计算器网络总线,现已开始在先进的汽车上得到应用,从而使得各汽车计算机控制单元能够通过CAN总线共享所有的信息和资源,以达到简化布线、减少传感器数量、避免控制功能重复、提高系统可靠性和可维护性、降低成本、更好地匹配和协调各个控制系统之目的,进而使得汽车的动力性、操作稳定性、完全性都上升到新的高度、随着汽车电子技术的发展,具有高度灵活性、简单的扩展性、优良的抗干扰性和纠错能力的CAN总线通信协议必将在汽车电容系统中得到更广泛的应用。
(转载)




