0 引言
现代数控雕铣机床运动控制系统要求具有高速度运算、快速插补、高速通信、主轴超高速运转、高精度定位、高分辨率位置检测和数字伺服控制等能力。数控雕铣机床要实现形状复杂的零件加工,必须要求运动控制系统能进行多种插补运动的控制,如直线插补、圆弧插补、连续插补。此外控制系统需要具有良好的运动速度控制能力、速度前瞻功能,以保证机床在停止、起动、加工时不产生冲击、失步、颤抖,并且在驱动过程中能准确运动到指定位置。
本文基于计算机的PCI总线,设计出一种以DSP+FPGA为核心控制芯片的高速度、高精度、高效率、高可靠性的数控雕铣机运动控制系统。该系统提供4轴闭环伺服控制,8路高速光电隔离编码脉冲反馈,5路普通光电隔离通用信号输入,7路通用信号输出,1路主轴电机模拟量电压输出。
1 硬件方案
1.1 运动控制系统结构及功能
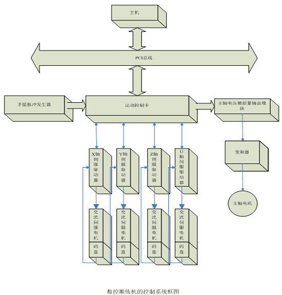
以PC机作为信息处理平台,运动控制卡以插卡形式嵌入PC机,即“PC十运动控制卡”的模式。下图1中所示为四轴数控雕铣机的控制系统结构框图。

在运动控制卡和PC机的通信上,采用PCI总线。PCI接口芯片采用PLX公司的PCI9030。PCI总线的引入打破了数据传输的瓶颈,使开发相应的基于WINDOWS平台的数控软件更容易,和配套的其他软件的接口更方便。
DSP和FPGA是运动控制卡的核心芯片,完成系统的大部分运动控制功能,这两个芯片的性能直接影响系统的整体性能。因此,为了实现系统的高速度、高精度、高效率、高可靠性,本系统选用的DSP芯片为TI公司的TMS320LF2407A,FPGA芯片为ALTERA公司的Cyclone系列EP1C3T144。这两个芯片为系统提供运动控制脉冲、控制系统的驱动速度、插补运算以及加工状态的实时监控。插补运算是运动控制系统根据输入的基本数据(如直线的起点和终点、圆弧的起点终点和圆心、进给速度、加速度等),在轮廓起点和终点之间计算出若干中间点的坐标值,从而将工件轮廓描述出来。在本系统中我们采用二次插补运算算法,由DSP完成粗插补功能,FPGA完成精插补输出运动控制脉冲。采取二次插补算法大大提高了系统运作的实时性和可靠性。
DSP芯片本身具有非常丰富的I/O引脚资源,四个进给轴的伺服驱动器打开、主轴电机开启关闭、润滑泵开启关闭、冷却泵开启关闭,运动控制卡读入的开关输入信号(原点接近开关信号、对刀信号、手摇脉冲发生器的倍率选择和轴选择信号)等,直接采用DSP本身的I/O引脚实现。此外,手摇脉冲发生器的两路正交脉冲输入可以使用DSP芯片上集成的QEP电路来处理。主轴调速电路则可以通过DSP上集成的PWM发生电路+滤波电路+功率运放电路来实现。通过滤波电路保留PWM波形中的直流分量,滤除高频分量从而得到一个直流电压输出量。这个电压范围在3.3V之内,经过运放电路使电压最大能达到10V。直流电压的大小和DSP的PWM波形的占空比有关。
FPGA的插补命令先进先出(FIFO)缓冲区用于保存上位机传下来的插补命令;FPGA的辅助命令FIFO缓冲区保存上位机发出的一些控制指令,如打开润滑、冷却液开等。FPGA的状态缓冲区作为双口RAM形式,从DSP读取控制系统状态保存在缓冲区中,然后上位机读取系统状态,如运动控制卡的关闭状态、空闲状态、回原点状态、加工状态、对刀状态等。FPGA的编码脉冲反馈缓冲区接受来自伺服驱动器的四路差分位置反馈信号。FPGA的脉冲发生接口产生四个进给轴的插补脉冲。FPGA的1K RAM作为DSP的外部扩展存储区。此外FPGA这几个缓冲区所需要的片选信号也是由FPGA对地址译码产生的。
通过使用VerilogHDL硬件编程语言,将伺服驱动控制脉冲发生模块、光电码盘反馈信号处理模块、插补命令FIFO缓冲区、辅助命令FIFO缓冲区、状态缓冲区、扩展存储区都集成在一块FPGA芯片上,这样大大的减少了外围电路的设计工作量,并增强了系统的可靠性和稳定性。

综合以上分析,数控雕铣机运动控制卡的系统结构如上图2所示。
1.2 主要元器件介绍
1.2.1 DSP TMS320LF2407A功能简介
该运动控制卡的中央处理器采用TI公司的定点DSP TMS320LF2407A芯片,是一款性价比较高的芯片。TMS320LF2407A是定点DSP C2000平台系列中的一员,专门为电机控制与运动控制而设计。其最大工作频率为40MHz,片上集成了32KX16的Flash存储器,2KX16的单口RAM,544X16的双口RAM,以及大量的片上外设,具有较强的计算能力和丰富的外设资源,足以满足大计算量的控制任务需要。
1.2.2 FPGA EP1C3T144功能简介
在该运动控制卡设计中采用ALTERA公司生产的CYCLONE系列FPGA芯片EP1C3T144,其内部具有非常丰富的资源,价格便宜功耗低。用户可利用的I/O最大可达104个,包括2910个逻辑单元,13块RAM(128X36bits),一个PLLs。
1.2.3 PCI9030功能简介
PLX公司目标设备芯片PCI9030是一款价格低廉、低功耗、32位PCI总线接口芯片。 PCI9030芯片的设计符合PCI2.2规范,其局部总线可根据需要配置成复用或非复用模式的8、16、32位的局部总线。PCI总线侧的时钟频率达33MHz,局部总线与PCI总线的时钟相互独立,它支持5个PCI局部地址空间,9个可编程的通用GPIO。
1.3 硬件电路分析
系统硬件电路主要有以下几部分组成:
I/O接口电路模块包括4路进给轴的原点接近信号,1路对刀信号,这些信号都经过光电隔离模块进行隔离后与DSP的I/O接口相连。7路通用输出信号与DSP的I/O接口相连后经过达林顿管输出,以控制外部继电器、泵、电机等的开关。
编码脉冲反馈电路模块为4路增量式码盘信号,每路均为A、B两相的差分信号,经高速光耦差分整形模块处理后变为A、B两相的单端信号,再经入FPGA的码盘接口模块进行计数,由DSP读取以使上位机获得机床实际运动位置。
脉冲输出电路模块为四路脉冲输出电路,FPGA的脉冲发生模块分别产生四路进给轴的脉冲信号和方向信号后,经由26LS31线形驱动器分别变成四路的差分脉冲信号输出,和四路差分方向信号输出。
主轴模拟量输出电路模块,主轴调速电路可以通过DSP上集成的PWM发生电路+滤波电路+功率运放电路来实现。通过滤波电路保留PWM波形中的直流分量,滤除高频分量从而得到一个直流电压输出量。这个电压范围在3.3V之内,经过运放电路使电压最大能达到10V。直流电压的大小和DSP的PWM波形的占空比有关。
时钟及复位电路模块,时钟发生电路为DSP芯片提供时钟信号,这里采用10MHz有源晶振,将参考时钟输入DSP的XTAL1/CLKIN引脚,由DSP内部的PLL锁相环功能,将工作频率提高到20MHz、40MHz等。复位电路主要对DSP进行复位,采用TPS3823芯片。
电平转换模块,TMS320LF2407A,EP1C3T144,PCI9030这些芯片供电电压都为3.3V(EP1C3T144的内核电压为1.5V供电),而手摇脉冲发生器和给DSP提供10MHz工作频率的四脚有源晶振电压都为5V,因此必须设计电平转换电路,采用TI公司的74LVC245A芯片。
手摇脉冲电路模块主要为手摇脉冲发生器和运动控制板的接口电路。
PCI总线接口电路模块,PCI9030和FPGA与计算机的PCI总线相连,可以进行高速的数据传输。其中FPGA的插补命令FIFO、辅助命令FIFO、状态缓冲区作为上下位机交换数据的公共缓冲区。
2 DSP程序设计
TI公司为自己的DSP芯片提供了丰富的软硬件开发工具,如仿真器、烧写器、C语言开发环境CCS2.2和C2000等,这些工具为开发DSP软件提供了很大的方便。
根据雕刻机的工作过程以及工作过程中各种控制任务的需要,将DSP的控制程序主要完成的功能划分为若干模块:插补命令处理模块、辅助控制命令处理模块、雕刻机状态反馈模块、插补算法模块、粗插补脉冲发生模块。
插补命令程序的主要任务是读取上位机发送来的对G代码解释所得到的插补命令,调用插补计算模块进行插补计算,并把计算结果放到FIFO缓冲区中供脉冲发生模块使用。
辅助控制命令程序读取并处理上位机传下来的各种控制命令,如回机械原点、对刀、手摇脉冲发生器的开关以及主轴、冷却泵、润滑泵的开闭等。
状态反馈程序的主要任务是将雕刻机当前的状态信息存放到FPGA的状态缓冲区中,供上位机读取。插补计算模块则负责具体的插补计算任务。脉冲发生模块进行粗插补计算,将数据发送至FPGA的脉冲发生缓冲区中,输出四个进给轴的脉冲。
DSP软件中定义了若干不同的雕刻机工作状态:关闭状态、空闲状态、手摇脉冲发生器状态、回机械原点状态、对刀状态、加工状态、紧急停止状态。关闭状态下,运动控制卡将忽略一切命令,只接受控制卡打开命令。打开控制卡后,DSP将打开四个进给轴的伺服驱动器,并转入空闲状态。空闲状态下,雕刻机可执行一切控制命令。当进入到手摇脉冲发生器状态时为了避免和G代码等加工指令冲突,将禁止执行插补计算和加工命令。退出手摇脉冲发生状态并转入空闲状态后才可以执行加工命令。

状态转换如上图3所示。
3 结束语
基于DSP+FPGA运动控制卡的数控雕铣机运动控制系统具有成本低、性能好的特点,能满足雕刻加工行业对机床运动控制的新要求。外围电路考虑了工作环境的复杂性,DSP能够完成各类复杂的运动控制算法和控制策略,为高效率的运动控制提供可行方案。PCI9030能与计算机实现高速通信。该运动控制系统已经通过严格测试,并成功用于四轴数控雕铣机中。该雕铣机不仅可以加工优美的文字、图案,也可以用于制作模具。
参考文献
[1] 刘和平。TMS320LF240X DSP结构、原理及应用[M]。北京:北京航空航天大学出版社,2002。
[2] 刘和平,王维俊,江渝,邓力等。TMS320LF240X DSP C语言开发应用[M]。北京:北京航空航天大学出版社,2003。
[3] 帅梅,杨向东,陈恳。基于DSP多轴运动控制系统的研究实现[J]。制造业自动化,2005(6)。
(转载)



