传感器的应用并不仅仅局限于检测关键的汽车操作和安全因素或向轿车必须安装的 OBD(车载诊断)系统报告(参考文献 1)。OEM 们对传感器的信心已随传感器的功能和可靠性的提高而提高,而且传感器成本已降低,因此传感器目前在乘客区中起着更多不同的作用——使乘客区安全、舒适、便利和一应俱全。轿车和卡车越来越多地提供家庭娱乐项目——但却是在四个或更多个轮子的车上提供,乘客区及其占用者的每一方面都要接受评估。
我知道你在那里
传感器始终存在描述
这种情况是对乘客占用情况检测传感器的写照。汽车气囊越来越复杂,远远超出了最初为司机和前座乘客准备的单一迎面碰撞气囊。轿车目前配备了防侧撞气囊、气囊帘和多个排列复杂的气囊,还配备有与碰撞的角度和速度匹配的分段气囊。然而,如果气囊部署得过于侵略性,或者如果乘客是一名儿童,受到全面部署的气囊打击,那么气囊也可造成乘客受伤甚至死亡。
由于这些原因,汽车制造商们想让气囊部署系统知道对于人来说显而易见的信息:乘客数量、乘客的座位与坐姿、体格大小以及是否有人坐在儿童座位上。这些问题问起来容易,但却很难利用成本有效的可靠技术来回答。汽车厂商们正在使用不同方法,其中包括压力(重量)测量、成像(可视图像和红外线图像)甚至电场检测。
确定谁坐在轿车中的一个明显办法就是测量每位乘客产生的座位压力,使每个座位成为一个基本的磅称。实际上,使用一个压力传感器,如到处使用的硅应变传感器或霍尔效应传感,是不够的,因为坐姿、婴儿座位甚至一袋杂货都会影响传感器读数(图 1)。因此,厂商们使用基本压力传感器或者霍尔效应传感器阵列来产生每个座位上的重量分布图。根据 Allegro Semiconductor 公司的说法,一个典型的座位总共有 14 ~ 16 个霍尔传感器的输出,因此占用情况检测器系统能够评估这个人的体格大小,或者,如果它是在评估轿车座位,它就能评估座位是否被占用。该系统既有各种读数,又有其它数据,比如来自安全带系统的信息,表明安全带是否扣好以及带上的拉力。

图1,设计师在轿车中单独使用 IC 霍尔效应传感器(比如 Allegro Microsystems 公司生产的这种传感器)进行运动控制反馈,或成群地使用它们进行乘客占用情况检测。
工程师们必须把这些传感器设计并制造到座位结构中,不能在轿车的内部设计完成以后才把它们作为附件设计进去。传感器 OEM 们确确实实必须按照经常反复念叨的老话去做:及早与汽车厂商或越来越多地与子系统供应商们(他们把完整的高级组件作为插入式部件提供给汽车制造商)合作,提供完整的解决方案,而不只是 IC。
解决座位是被占用问题的另一种方法是使用几个红外线成像传感器。这种方法以电子方式来操纵这种热电堆阵列,(据 Melexis 等厂商说它采用的元件有100个之多),因此它能扫描汽车中的各个座位位置。MLX90247 阵列——它通常安装在轿车车顶的装饰物中,作为圆顶灯组件的一部分,或在其附近——使用一个聚焦的视野来避免把司机混淆为乘客。除了一个镜头以外,它还需要一个温度测量器件(如热敏电阻),以便在环境温度范围内对阵列的读数进行冷端补偿。
一些厂商提供的不是红外线传感,而是可见光成像。Micron Technology 公司提供一种 1050 ~450 纳米 CMOS 图像传感器,其敏感范围包括可见光波段以及近红外波段。在白天,这种 750x480 像素传感器使用自然光;在晚上,它使用发射红外线的 LED 来照明。它设计用来与中等速度的 DSP 配合,以 10 位/像素的分辨率和 100帧/秒的成像速率捕获并评估一帧帧图像,以便在碰撞发生、气囊弹出时,确定乘客的确
不论汽车制造商更喜欢可见光传感器还是红外线传感器,他们都必须做出其它决定,其中包括是使用单个成像阵列还是成对的立体成像阵列,是使用彩色传感器还是黑白传感器,甚至是否将传感器阵列装在轿车内不同部位以便提供不同视角图像。
别忘了场论
虽然检测座位压力和图像传感都是有效的方法,但是一种更微妙的方法则是 Freescale Semiconductor 公司(曾是 Motorola 公司的一部分)和 Elesys 公司合作研制的一种系统的基础。这种方法就是“电场传感”,它利用各种物体因具有带电原子而产生的电场。电场传感是一种 3D 图像传感形式,利用多个电极收集到的信号来“描绘”座位占用情况。
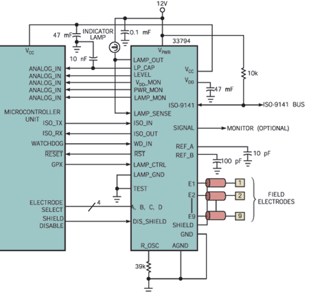
Freescale 公司的 MC33794 是此类电场传感器的核心(图 2)。它内部有一个 120kHz 振荡器,可将信号通过一个内部电阻器发送到传感器的各个电极。内部电阻器上的电压降是电极对地电容的函数。这种加在MC33794 的 9 个电极上的电容性负荷构成了被传感的电场。

图2,Freescale 公司的传感器使用一个 120kHz 振荡器,通过多个点检测电场,从而检测乘客。它还可以检测水汽和其它现象。
电场传感法的关键是天线。一付典型的天线位于距离MC33794 及其相关电子电路 1~2 米远的地方,尺寸大约是鼠标垫那么大。汽车制造商可以使用作为轿车座位一部分的导电性泡沫塑料来制造天线。通向天线的传输线路中的杂散干扰可能使预想的天线区域信号变模糊,为了把这种干扰降至最低程度,MC33794 能主动驱动屏蔽装置来降低负荷,这与电压表的灵敏模拟输入端上的保护输入类似。
霍尔效应和电场传感都不只是处理乘客区中的体积占用情况。这两种传感器可能是轿车乘客用来启动仪表板控制器、车窗和其它功能的无触点开关和按钮的核心。从理论上说,这种方法可以提高可靠性和延长工作寿命,并避免由于触点侵蚀、污垢积累、机械应力而造成的各种问题。电场传感还能检测挡风玻璃上的水或水汽。
在所有这些可供选择的占用情况检测方法中,哪一种最好?如以往任何时候一样,答案是“得看情况”。每一种技术在成本、布局和性能一致性方面各有利弊。例如,您必须在汽车设计周期的早期,仔细地把霍尔传感器或电场传感器设计到座位中。 相比之下,您可以在更晚的阶段增加红外线传感器。然而,环境温度和照明会影响红外线传感器,因此设计师必须补偿这些影响,还要了解如果传感器未得到适当控制,充足的阳光会带来哪些性能限制和影响。可见光成像器在日光下没问题,但必须具有适合于从充足阳光环境到阴影环境的动态范围。
它是自己的环境
在乘客区内,除了座位是否被占用问题之外,还有其他的问题。与照明、温度、气流以及各种助力附件有关的问题都会影响乘客的舒适、感觉和安乐感。今天的轿车配备了多种微型助力电动机,用来实现反光镜控制和座位位置控制等各种功能。这些电动机通常是无刷型的,配备起反馈作用的霍尔效应传感器。把所有这些功能与轿车的神经系统联系起来,则是另一项挑战(见附文《也许会用在公共汽车上》)。
车内供暖和空调在汽车中早已很普遍了,但如今的高级汽车乘客期望通过座位升温和降温来体验更加个性化的感受。(当然,如果您处于沙漠地区,那么座位降温就不只是一种方便了。)现有好几种方法可提供这些座位上的物质享受。在座位内部或附近的内置线圈会产生热量,一个小型吹风机把加热的空气送到座位表面。从机械角度而言,降温更加困难,这是因为通过座位中的微型管道系统来输送冷却空气是一个难题。一些厂商正在座位下面使用珀耳帖效应冷却器来产生冷却空气,然后再由系统迫使冷却空气流过多孔的座位织物。
无论您使用哪种方法,都要考虑两个有关传感器的问题。第一个问题是显而易见的:测量座位温度,以便控制升温和降温。另外,微型气流电动机(通常是无刷电动机)需要霍尔效应器件等传感器来管理电动机的旋转,并向闭环控制提供反馈。
然而,轿车需要知道的不仅仅是座位的温度。即使汽车没有座位升温和降温功能,闭环气候控制也需要知道乘客体温或车内部温度。一种方法是安装一个小型风扇,把乘客区的温度吹入仪表板,然后经过一个温度传感器。但是这种方法需要仪表板上有一个受到保护的孔以及一个占用空间的风扇,并且它告诉您的温度是空气的温度,而不是乘客的体温。另一种方法是,一些汽车制造商目前正在利用齐平地安装在仪表板面板中的聚焦红外线传感器,来直接检测司机和乘客的皮肤温度。为了进一步改进气候控制系统,Hamamatsu 公司的 S3689 宽角光电传感器(在960纳米波长上具有峰值响应)等元件可以测量车内由阳光引起的热负荷。(图 3)。

图3,汽车内部的任何一个方面都没
由于仪表板及其仪器面板是司机与汽车之间的界面,因此适度的照明也是个问题。宽动态范围可见光传感器,比如 Microsemi Integrated Products 公司的 LX1971(峰值响应出现在 520 纳米波长),可在这种情况下使用。这些安装在仪表板上的光电传感器提供控制输出信号,使车内照明维持在用户设置的亮度,而与环境照明、阴影、隧道环境以及类似扰动无关。
如果有人偷了您的车,或者您迷路了,那么这些传感器和物质享受全都无济于事。汽车厂商和维修零件市场警报系统厂商正指望利用最新的成熟技术来补充现有方法。例如,Analog Devices 公司推出的 ADXL213型±1.2g 加速计,灵敏度高,它使用最初为高重力加速度气囊碰撞传感器开发的 MEMS(微型机电系统)技术,来检测轿车被升起、拖曳或冲撞时可能会发生的任何冲击、晃动甚至缓慢倾斜(图 4)。

图4,双轴加速计,如Analog Devices 公司的 ADXL213 (上),还能监视任何不希望有的轿车运动,比如由盗车引起的运动(下)。
虽然基于 GPS(全球定位系统)的汽车导航系统对确定汽车位置有很大帮助, 但它们的确有一些局限性。在卫星信号被阻挡的“暗”信号期间(比如在隧道中),或在困难的信号区域(比如那些阻挡或反射信号的城市峡谷),GPS 设备会失去跟踪能力或处于混乱状态。由于这个原因,更高端的 GPS设备包含低重力加速度加速计,用以补充 GPS 读数。这些传感器根据汽车的最后已知位置和汽车自从该位置以来移动的距离,来提供一种计算法定位最新数据。(距离是速度的积分,而速度是加速度的积分。)虽然在长距离上,这种方法不如 GPS 精确,但它可在信号缺失间隙提供一种良好的临时最新数据。

为了封装、服务和保护
多年来,电子业几乎一直只使用表面贴装器件封装。传感器稍微落后于这一潮流,这有几个原因。首先,传感器必须伸出去感觉被检测的变量这一性质,有时使它不能使用 SMT(表面贴装技术)封装,或对这一封装提出挑战,具有一个暴露但密封的表面的压力传感器就是如此。其次,与低端消费产品相比,汽车行业从产品设计至投产的时间更长。最后,汽车行业想看到任何技术的已得到证明的成绩记录。
尽管有这些障碍,轿车中的几乎所有传感器,尤其是在不大困难的乘客区,都是表面贴装器件,光电传感器和光源是主要的例外。除了尺寸上的优势以外,这种封装意味着这些传感器还可用于非汽车应用设计,并且所有设计师都得到了开发成果和大批量生产带来的好处。
当然,这是一种双向途径。很多汽车传感器都是在为非汽车用途开发的传感器基础上经过特殊修改而成的。这些非汽车传感器,一旦设计师将它们的规范修改得符合汽车市场需求,它们又证明了自己的性能,就可以用于轿车中。
除了永远存在的成本问题以外,汽车环境始终是个严峻的挑战,其中包括元件在-40℃~ +140℃ 或更高的工作温度和存储温度范围内的可靠性和参数稳定性、把传感器安装到汽车结构中和经受得起有意无意的磨损和滥用等一系列要求以及实现总的系统性能一致性,这样读数就不会起误导作用。
一些汽车厂商要求整体的 ESD(静电放电)防护,来减少外部保护元件的数量,还要求使用能够承受反向电池电位和双倍电池电位(-16V ~ +32V)的传感器,这些电位是由更换或跳接电池时不恰当的连接导致的。
也许会用在公共汽车上
大多数传感器元件或 IC 天生能输出一个低电平模拟信号。有些 IC 传感器还有整体信号调节功能,可把这一信号提高到更实用的 0V ~ 5V 范围(通常是一个单端信号,但在一些传感器中是差分信号)或 0mA ~ 10mA电平。
另外,多数传感器需要一个微控制器
汽车制造商对这种双芯片组件特别感兴趣,这是因为它使他们能够降低所需的传感器组件安装精度。汽车制造商可以安装传感器组件,运行一个校准序列,并存储必要的校准因子,用以补偿机械公差、安装位置或角度松弛,以及由于安装应力引起的传感器性能的任何变化。
反过来,大多数传感处理器的输出都馈入轿车的较大功能子系统中。考虑到目前的轿车中有大量传感器,传感器连线的数量就会迅速增加,从而增加成本,需要更多的连接器,加大电缆布局布线难度。汽车系统设计师必须确定传 感器在某个本地节点聚集的数量和聚集的部位,如有必要,还须确定节点和汽车网络的其余部分之间所用的总线类型。
数字化传感器输出和轿车的电子智能部件之间的这种链路有多种形式。厂商们正在把 CAN(控制器区域网)总线用作速度较高的链路 ,单线 CAN 用作速度较低的链路,LIN(本地互连)总线用作低速链路(或 J2602,它是 LIN 的汽车工程师学会版本)。总线的选择虽然和传感器性能没有直接关系,但会影响众多传感器的配置和连线,以及本地以处理器为中心的支持和连接功能的布局。
例如,Philips Semiconductors 公司的 KMA200型 可编程角度测量传感器,利用薄膜坡莫合金的磁阻特性来检测传感器所在平面的外部磁场和传感器本身之间的角度。该厂商宣称,与著名的霍尔效应器件相比,这种传感器在远得多的距离上具有更高的精度。每个传感器都有 EEPROM 存储的校准因子,都有一个独特的 32 位标识符,并都通过一个 SPI 接口报告结果。
(转载)



