目前,电梯的控制普遍采用了两种方式:第一种方式是采用微机作为信号控制单元,完成电梯信号的采集、运行状态和功能的设定,实现电梯的自动调度和集选运行功能,拖动控制则由变频器来完成;第二种控制方式用可编程控制器(PLC)取代微机实现信号集选控制。从控制方式和性能上来说,这两种方法并没有太大的区别。国内厂家大多选择第二种方式,其原因在于生产规模较小,自己设计和制造微机控制装置成本较高;而PLC可靠性高,程序设计方便灵活。
曳引驱动系统作为电梯的核心部分,对电梯的起动、加速、稳速运行和制动减速起着控制作用,其性能直接影响电梯的起动、制动、加减速度、平层精度和乘坐舒适性等指标。对曳引电动机有如下的技术性能要求:
a、电动极为短时重复工作制,应能频繁起动、制动及正反转运行;
b、能适应一定的电源电压波动,有足够启动力矩,能满足轿厢满负荷启动、加速的要求;
c、起动电流小;
d、要有较硬的机械特性,不会因电梯载重的变化而引起电梯运行速度的过大变化;
e、要有良好的调速性能,尤其在低速时,转矩不能下降太大,避免造成电机步进;
f、应运行平稳、工作可靠、噪声小且维护简单。
2、项目情况
根据电梯控制系统应具有的技术要求,我公司与台湾某公司基于IMS系列伺服控制器合作开发了新型电梯控制系统,在用PLC控制交流伺服控制器调速实现电流、速度双闭环的基础上,在不增加硬件设备的条件下,实现了电流、速度、位移三环控制。台湾公司负责PLC部分的研制开发,我公司负责驱动单元的研制开发。
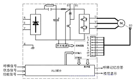
(1)PLC部分
PLC作为逻辑控制部件,与驱动部分通讯采用开关量而不用模拟量。曳引电动机的转速控制是闭环的,其转速的检测由和电动机同轴旋转的光电编码器完成,这样保证了平层的精度以及运行的可靠性。在系统启动时自学习的过程,PLC通过编码器记忆各点的位置,实际使用时PLC根据运行距离,决定运行的速度。
PLC处理的逻辑信号有:
a、楼层计数信号,该信号用来识别电梯所在的楼层位置以及位置的变化情况,是控制电梯运行的重要依据。
b、呼梯、选层信号,用以登记呼梯和选层情况,以便确定电梯的启动和运行。
c、定向信号,它根据电梯当前所在位置以及呼梯、选层情况决定电梯的运行反向。
d、换速信号,用于停车前的换速控制。
e、主控制信号,用来控制电梯的启动、运行和停靠。
f、其他信号:开、关门控制,楼层显示,呼梯,选层显示,单、双控制,安全条件自动检测,自动平层,消防等各种控制信号。
(2)驱动单元部分
基于时光IMS系列通用型伺服控制器,我公司设计研发了电梯专用交流伺服控制器,外形如图1所示。此控制器厚度仅为一块砖的厚度,便于安装,适配功率为11kW,载重800kG,最大电梯速度2m/s。
①控制器硬件电路原理图
②电梯专用伺服控制系统的特点
a、正反向运行灵活,能够频繁起停,且启动停止曲线可调。
b、输入电压范围为380V~440V,允许的波动范围+10%-15%,基本满足一般电源的要求。
c、从0Hz到基频能够以最大三倍额定转矩的恒转矩输出,保证了启动时从0速时有足够的力矩,且在启动段输出电流小。
d、具有多种保护功能:过电流、过电压、功率模块过热、欠电压、过载保护,QMCL语言编程错误保护。
e、内部的电流环保证了在电梯载重不同的情况下电梯运行速度的平稳性。
f、与控制交流同步电动机相比,省去了励磁电源或者永磁装置,结构简单,电机寿命长。
g、具有一个机电式制动器,当主电路断电或控制电路断电时,制动器必须动作。切断制动器电流,至少应由两个独立的电气装置来实现。
h、采用了零速抱闸制动技术,使机械摩擦制动过程减少到极限状态。
i、具有先进的速度图形生成器:根据人体工程学原理,做到运行曲线起停平稳。并能真正做到直接停靠,提高了电梯的使用效率。
③ 速度运行曲线

为了提高乘客乘坐的舒适性,加减速曲线采用S曲线方式,使电机的运行曲线平滑,不但把对转动惯量的瞬时扰动降到最低,还可提高机器运转速度和控制精度,使得各种构件的磨损率显著降低,同时也增加人的舒适性。
(转载)



