|
摘要:本文介绍了软启动器在低压大功率水库泵站中的应用,给出了系统电气原理图,软启动器主要参数设定值,一台软启动器驱动多台电机软起软停的解决办法及调试中要注意的主要问题。 关键词:城市供水 水泵 软启动器 软启动 软停止 一、引言: 城市供水系统的水库泵站一般都配备大功率水库泵及增压泵若干台,其良好稳定运行为城市居民的生活用水和社会主义工农业生产带来可靠的保证。目前,很多现有设备已经趋于老化,日常维修工作量大,控制原理也较为落后。如何在不增加大量投资的前提下对现有设备进行合理改造,以发挥最高的工作效能,是当前需要重点解决的问题。 上海自来水公司市北泵站管理所下属真北泵站共有三台280kW增压泵和三台280kW水库泵。均采用自耦启动柜进行启动,启动电流大,并且随着设备的长期使用,开关元件及出水阀门的损耗比较严重。为了降低运行成本,减少设备损耗,提高管理水平,决定采用PLC自动控制系统和电机软启动器对原设备进行改造。 二、工作原理及改造方案: 1.控制原理 电机启动器决定使用软启动器。软启动器的基本原理如图1所示,通过控制可控硅的导通角来控制输出电压。因此,软启动器从本质上是一种能够自动控制的降压启动器,由于能够任意调节输出电压,作电流闭环控制,因而比传统的降压启动方式(如串电阻启动,自耦变压器启动等)有更多优点。例如满载启动风机水泵等变转矩负载、实现电机软停止、应用于水泵能完全消除水锤效应等。
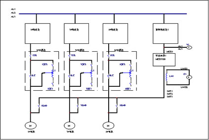
目前,国内外的电机软启动器控制系统一般都采用1台软启动器配1台电机的控制方案,为了节省投资,经过多方论证,并且与上海津信变频器有限公司的技术专家一起进行了模拟试验,最终决定采用1台软启动器带多台电机的方案。同时,也为了最大限度地保障设备无故障连续运行,对原自耦启动柜进行了改造,保留原来自耦启动的全部功能,并且利用原自耦柜中的运行接触器,作为软启动器的旁路接触器,在软启动器启动完毕后将其旁路,以便软启动器可以继续控制其他的电机。软停止控制策略则正好相反,首先要将原自耦柜中的运行接触器断开,电机切换到由软启动器控制,然后启动软启动器的软停止功能,逐渐减小输出电压,将电机慢慢停下来,最后软启动器退出,等待接受下一个启动或停止操作。 2.系统组成框图: 图2为单路进线的主回路接线图
图2 3.主要设备选型: 供水系统关系到千家万户,系统的设计和设备的选型要考虑其可靠性以及产品制造商的资信,使系统在正常工作条件下,尽可能做到万无一失。但同时又要兼顾系统的经济性,因此在设备的配备上对主要关键性设备尽可能选用国内外优质产品,对一些不影响系统性能及可靠性的辅助设备,可选用价廉物美的产品,以提高整个系统的性价比。 3.1可编程序控制器(PLC)选型 PLC是控制系统的关键部件之一,选型的时候除了要满足以上要求之外,还要考虑到今后的维护和扩展以及与其他泵站保持统一的通讯接口,为今后连接上位机监控做好准备等。综合考虑之后,决定采用ROCKWELL的SLC500系列PLC。 3.2软启动器选型: 选用丹麦丹佛斯工业有限公司生产的MCD3000型工业软启动器,该产品具有以下几个优点: 1.有专用的旁路接线端子,在旁路时还有电流监控,能作过载保护; 2.丹佛斯软启动器有1带多的专有功能,特别适用于此次改造; 3.丹佛斯软启动器有内置的软停止功能; 4.丹佛斯软启动器是真正的恒电流闭环控制,能以设定的启动电流值作最快速的启动,启动完成的逻辑判别也更合理。 水泵电机型号为JS137-6,280kW,493A,983rpm。泵站由两路高压进线供电,每路带3台电机。因此决定采用2台300kW软启动器(型号为MCD3300),每路电源接1台软启动器,每台软启动器负责3台电机的软启动和软停止。其启动控制原理请见图3,启动时完全为电流闭环控制,等到电机加速至额定转速时,电流也降至额定电流,可控硅完全开足,最后软启动器发出运行信号。
图3 三、参数设置 四、程序设计 采用ROCKWELL公司的RSLOGIX500编程软件,程序框图如下:
图4 五、安装调试注意事项: 现场安装和调试是在不影响整个泵站正常供水的情况下进行的,所以事前一定要制订详细的施工计划,要求工程公司具备: -有强大的技术实力 -有能力协调大量的材料,设备定货,运输和进货等问题 -有相应工程的设计,施工经验 -有良好的管理制度 这次施工就是在与调度充分协调之后,逐泵进行的。调试时也是如此,先选在某一路电源上的3台泵都不用的时候,对这一路的软启动器进行调试;再选择被控制的水泵,将被选中的水泵的出水阀完全关闭,以勉调试工作影响管网;然后开始正式调试动作,注意这时水泵是在打闷水,运行时间最好不要超过1分钟;等这些调试工作都顺利通过之后,就可以打开出水阀,作满载软启动软停止试验了,这时因为是满载所以软启动的时间会比空载时的长,因此软启动器的参数设置要有一定的余量;最后通过试验,总结数据,得出最佳的控制方式和控制参数,就可以投入试运营了。 另外低压大功率电机的配电较为紧凑,因此多数调试要尽量在模拟条件下完成,以减少正式调试时的故障机会。 六、运行效果及意义: 此套控制系统目前已经在真北泵站正式投入运行。六台水泵的出水阀门完全打开,通常情况下对他们不再进行操作。软启动器启动电流设为330%,启动时间约为5-6秒,供电系统承受的启动冲击电流与用自耦变压器启动时的相仿;软停止时电流最大不超过170%,软停止时间约7秒,对止回阀没有任何冲击。系统从投入使用至今运行正常。 此系统的成功应用,将对今后城市供水系统的增压泵站和水库泵站设计和改造带来非常深远的意义: 1.由于使用软启动器已能实现水泵电机的满载启动和软停止,水泵的出水阀门可以完全取消; 2.大功率软启动器"一带多"取得成功应用,使得今后多泵泵站电机启动控制系统的成本大幅度下降; 3.软启动器本身具有电压及电流保护功能,并有内在的零电流开关特性,使得电动机的保护得到了加强,同时大大减少了接触器的损耗; 4.此类系统因为有PLC作为主控制器,以后可以进一步扩展功能。 七、结束语: 由于采用了先进的PLC和电机软启动器,使得原先的电气控制得到了成功改造,整个泵站的电气控制和管理水平上了一个新的台阶。随着国内外电力电子技术的不断更新和自动化控制理论的不断发展,相信今后将会有更多、更好的解决方案出现。 |
(转载)







