| 摘要:系统由压力传感器、压力、可编程控制器、水泵、按钮等组成,编程控制器程序是按照一定顺序开机或停机,保持系统压力相对稳定。 关键词:LOGO!可编程控制器、水泵、压力、自控 Abstract:The system is composed of the press sensor、the press controller、the LOGO! PLC、pumps、buttons etc,the LOGO! PLC Open and close pumps by the certain sequence in order to keep the pressure of the system steady. Keyword:the LOGO! PLC、Pump、Pressure、automatic control 1引言 随着科学技术的发展,世界上各大公司相继生产出许多不同类型的可编程控制器,给生活和工业生产的各个领域实现自动控制提供了很多方便,其中西门子LOGO!可编程控制器就是应用起来比较方便的一种,它可以不需要借助其他工具就方便的进行编程,实现逻辑控制、时序等多种编程控制,应用起来方便实用,本系统中用压力传感器作检测件,用压力控制器(CD901)作为压力比较控制中间环节,与西门子可编程控制器(LOGO!)共同组成控制系统。 2应用背景 我公司动力二区由于用水情况的变化,有时需水量大,有时需水量小,供水压力将随用水量大小变化而不断变化的,由于用水量变化很大使管网压力波动非常之大,当用水量小时,即使只开一台水泵管网压力仍可达到0.35Mpa,致使管网憋压造成能源浪费。当用水量大时,又必须开两台甚至三台才能满足工艺要求,这就要求岗位人员时常观察管网压力,并根据情况人工开机停机,这样不仅压力变化较大和调节滞后,而且会浪费能源,还可能造成供水不足影响生产等情况。当厂区内出现火情时,用水突然增加,而且要求压力更高才能满足消防需要,往往是出现火情后,由发现火情人员通知动力值班员,再由动力值班员去泵房开泵增压,由于过程多,不能及时增压,供水不足影响扑救工作,很可能延误时机造成更不利的局面,后果可能不可收拾。 3系统控制方式 3.1手动状态: 3.2自动运行: 4控制功能的实现 正常生产时,3台水泵并联运行,实现恒压供水;有火情时,通过布置在各车间的消防控制按钮,实现立即开启另两台消防泵增压,保证生产、消防两不误。系统中用一台LOGO!编程控制器进行协调,现场压力信号经压力变送器取样,送至压力控制器与设定值进行比较,比较后产生压力信号到变频器,进行调压。若变频器不能满足压力调节,压力控制器产生高低报警信号,给LOGO!编程控制器启、停相应水泵,以保证压力稳定。 5.联机方式: 下面给出系统各部分联机方式,以便大家了解整个系统,联机方式如下图:
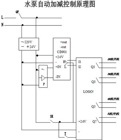
图1 6.原理图
图2 7.控制与编程 7.1压力不足增开机情况:
图3 7.2压力高停机情况:因与7.1类似,只是顺序相反,在此就不再给出了。 7.3消防控制优先,只要有消防信号,系统就执行紧急增压功能,不再进行加减机调压。 8.如图1所示,控制编程情况说明如下: 8.1程序设定是按照一定顺序开机或停机的,1#变频机开到最大后,如果压力低于设定值,压力控制器就输出低报警给编程控制器,编程控制器按设定好的顺序开机(此处先开2#机,再开3#机),开机后管道增压,并由1#变频机调压,由压力监测器反馈到压力控制器,与设定值进行比较,如果压力在设定值范围内,系统保持现状;如果压力值仍低于设定下限,编程控制器将按编程再开另一台水泵电机,同样由1#变频机调压,此系统正常生产最多需要开两台半不到三台就够了;如果此后由于系统用水量降低,使系统管道压力高于设定值上限,编程控制器按设定好的顺序停机(此处先停3#机,再停2#机),管道减压,并由1#变频机调压,由压力监测器反馈到压力控制器,如果压力在设定值范围内,系统保持现状;如果压力值仍高于设定上限,编程控制器将按编程再停另一台水泵电机,同样由1#变频机调压。如此循环往复,保持系统压力相对稳定。 8.2如果编程控制器接到消防指令,将直接开启消防泵,同时不再根据原压力设定进行调节,保持高压大量供水,直到再接到消防停机指令,然后又进入正常压力调节程序。 9.实施: 我们所用的这种编程控制器,编程简单,应用方便,因此实施起来没有太多太多困难,只要根据生产实际中多数时间的用水情况,设定合适的压力控制点和上下限,再根据用水变化程度,设定开停机间隔时间,按一定的逻辑关系实现开停机控制,并实现消防信号优先,就可以达到正常生产时基本恒压供水,消防时快速增压,保障特殊情况用水压力及用水量。施工难点主要是到各车间的消防控制,线路较长,控制点多,为保障正常生产,消防按钮特殊管理,一般情况不允许动。 10.实施效果: 11.结束语 |
(转载)



