| 摘要: 本文通过对开关电源原理的分析阐述了DC-DC电源管理芯片内部的各个模块的工作原理,提出了设计思想,详细的解释了功能模块的工作原理,最终采用BiCMOS工艺实现此芯片。
关键词:开关电源 电流模式PWM控制 升压转换器 引言 电源是一切电子设备的心脏部分,其质量的好坏直接影响电子设备的可靠性。而开关电源更为如此,越来越受到人们的重视。目前的计算机设备和各种高效便携式电子产品发展趋于小型化,其功耗都比较大,要求与之配套的电池供电系统体积更小、重量更轻、效率更高,必须采用高效率的DC/ DC开关稳压电源。 目前电力电子与电路的发展主要方向是模块化、集成化。具有各种控制功能的专用芯片,近几年发展很迅速集成化、模块化使电源产品体积小、可靠性高,给应用带来极大方便。 从另一方面说在开关电源DC-DC变换器中,由于输入电压或输出端负载可能出现波动,应保持平均直流输出电压应能够控制在所要求的幅值偏差范围内,需要复杂的控制技术,于是各种 PWM控制结构的研究就成为研究的热点。在这样的前提下,设计开发开关电源DC-DC控制芯片,无论是从经济,还是科学研究上都是是很有价值的。 1. 开关电源控制电路原理分析 DC-DC变换器就是利用一个或多个开关器件的切换,把某一等级直流输入电压变换成另—等级直流输出电压。在给定直流输入电压下,通过调节电路开关器件的导通时间来控制平均输出电压 控制方法之一就是采用某一固定频率进行开关切换,并通过调整导通区间长度来控制平均输出电压,这种方法也称为脉宽调制[PWM>法. PWM从控制方式上可以分为两类,即电压型控制(voltage mode control)和电流型控制(current mode control) 。电压型控制方式的基本原理就是通过误差放大器输出信号与一固定的锯齿波进行比较,产生控制用的PWM信号。从控制理论的角度来讲,电压型控制方式是一种单环控制系统。电压控制型变换器是一个二阶系统,它有两个状态变量:输出滤波电容的电压和输出滤波电感的电流。二阶系统是一个有条件稳定系统,只有对控制电路进行精心的设计和计算后,在满足一定的条件下,闭环系统方能稳定的工作。图1即为电压型控制的原理框图。
![]() 图1 电压型控制的原理框图 Fig1 The principle of voltage-control
电流型控制是指将误差放大器输出信号与采样到的电感峰值电流进行比较.从而对输出脉冲的占空比进行控制,使输出的电感峰值电流随误差电压变化而变化。电流控制型是一个一阶系统,而一阶系统是无条件的稳定系统。是在传统的PWM电压控制的基础上,增加电流负反馈环节,使其成为一个双环控制系统,让电感电流不在是一个独立的变量,从而使开关变换器的二阶模型变成了一个一阶系统。信号。从图2中可以看出,与单一闭环的电压控制模式相比,电流模式控制是双闭环控制系统,外环由输出电压反馈电路形成,内环由互感器采样输出电感电流形成。在该双环控制中,由电压外环控制电流内环,即内环电流在每一开关周期内上升,直至达到电压外环设定的误差电压阂值。电流内环是瞬时快速进行逐个脉冲比较工作的,并且监测输出电感电流的动态变化,电压外环只负责控制输出电压。因此电流型控制模式具有比起电压型控制模式大得多的带宽。
![]() 图2 电流型控制原理框图
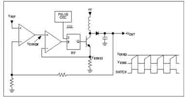
Fig2 The principle of current-control 电流型控制模式有不少优点:线性调整率(电压调整率)非常好;整个反馈电路变成了一阶电路,由于反馈信号电路与电压型相比,减少了一阶,因此误差放大器的控制环补偿网络得以简化,稳定度得以提高并且改善了频响,具有更大的增益带宽乘积;具有瞬时峰值电流限流功能;简化了反馈控制补偿网络、负载限流、磁通平衡等电路的设计,减少了元器件的数量和成本,这对提高开关电源的功率密度,实现小型化,模块化具有重要的意义。当然了也有缺点,例如占空比大于50%时系统可能出现不稳定性,可能会产生次谐波振荡;另外,在电路拓扑结构选择上也有局限,在升压型和降压—升压型电路中,由于储能电感不在输出端,存在峰值电流与平均电流的误差。对噪声敏感,抗噪声性差等等。对于这样的缺点现在已经有了解决的方案,斜波补偿是很必要的一种方法。 2. 芯片内部模块的设计 本目的是设计一个基于PWM控制的boost升压式DC-DC电源转换芯片,该芯片实现基于双环(电压环和电流环)一阶控制系统的电流模式PWM控制电路, 在该集成模块内将包括控制、驱动、保护、检测电路等。最后在电路系统基本框架的基础上,结合电力电子技术与微电子技术,采用采用BiCMOS工艺,具体针对DC-DC变换电路的实现进行研究。 系统方面的设计以及系统框图和各个功能模块的设计思想
![]() 图3 系统模块原理框图
Fig3 The principle of module inner system 下面分别的介绍系统各个功能模块: ① 误差放大电路 误差是用于调整变换器的高增益差分放大器。放大器产生误差信号,他被供给PWM比较器。当输出电压样本与内部电压基准比较并放大差值时产生误差信号。误差放大器的2号脚Vref就是基准电压产生的固定基准。 ② PWM比较器 当来自电流取样信号,当然是电感电流和振荡器产生的补偿谐波想加后的电流信号,超过误差信号时,PWM比较器翻转,复位驱动锁存器断开电源开关,以此来控制开关管的开通与关断。 ③ 振荡器模块 振荡器电路提供一定频率的时钟信号,以设置变换器工作频率,以及用于斜率补偿的定时斜升波。时钟波形为脉冲,而定时斜升波就是用于斜波补偿的,在电感取样端相加。 ④ 驱动器锁存器 锁存器包括RS触发器与相关逻辑,它通过接通和断开驱动电路来控制电源开关的状态。来自锁存器的低输出电平把它断开。正常工作方式下,在时钟脉冲期间触发器被置为高电平,当PWM比较器输出变为高电平时锁存器复位。 ⑤ 软启动电路模块 当整个系统刚启动时,电感产生一个很大的冲击电流,软启动让系统开始时不能在全占空比下启动,使输出电压以受控的上升速率增加至额定稳压点。设计思想是利用外接电容的充放电使得占空比慢慢提高,达到输出稳定的目的。 ⑥ 电流采样电路 提供斜率补偿电流灵敏电压给PWM比较器。 ⑦ 保护电路模块 监视电源开关的电流,若该值超过额定峰值,则该电路作用,重新开始软启动周期。 3.设计中必须要考虑的几点细节问题 ① 关于斜波补偿 这是在上文提到过的电流控制型开关变换器中存在的根本性问题。电流控制型就是将实际的电感电流和电压外环设定的电流值分别接到PWM比较器的两端进行比较,用来控制开关管。下面分析斜波补偿的原因。如下图分别是占空比大于50%和小于50%的尖峰电流控制的电感电流波形图。
![]() 图4 斜坡补偿原理分析
Fig4 The principle of slope-compensate 其中Ve是电压放大器输出的电流设定值,ΔI0是扰动电流,m1,m2分别是电感电流的上升沿及下降沿斜率。由图可知,当占空比小于50%时扰动电流引起的电流误差ΔI l变小了,而占空比大于50%时扰动电流引起的电流误差ΔI l变大了。所以尖峰电流模式控制在占空比大于50%时,经过一个周期会将扰动信号扩大,从而造成工作不稳定,这时需给删比较器加坡度补偿以稳定电路,加了坡度补偿,即使占空比小于50%,电路性能也能得到改善。因此斜坡补偿能很好的增加电路稳定性,使电感电流平均值不随占空比变化,并减小峰值和平均值的误差,斜坡补偿还能抑制次谐波振荡和振铃电感电流。这里就不再详细地说明,斜波补偿方面必须要确定补偿波形的斜率的精确大小,采用的方法就是建立系统模型,导出传递函数,计算出补偿斜率的值。这是很关键的一步。 ② 关于软启动问题 DC/ DC开关电源在启动过程中 ,容易产生浪涌电流 ,可能对电子系统产生损伤。为避免启动时输入电流过大,输出电压过冲,在设计中必须采用软启动电路,该方法的不足之处是 ,当输出电压的阈值未达到时 ,发生浪涌电流现象可能对电子系统造成损伤 ,而且在输出电压达到阈值之后 ,也可能因为偶然的过流使得电源多次重新启动。因此应采用基于周期到周期的电流限制门限来限制上电时的浪涌电流,并防止电源多次重新启动。如图5
![]() 图5 软启动电路
Fig5 soft startup circuit
本文对开关电源工作原理进行了详细的分析,对芯片内部模块进行了设计,最后采用BiCMOS工艺对芯片进行实现。,对芯片系统方面的设计又整体的把握,详细的论述了芯片设计的思想,这种方法对其他领域的芯片系统设计又很大帮助,因此有很大意义。 |
(转载)








