| 摘 要:为了在电机进行型式试验时,对机组各种运行工况和运行状态进行自动的转换和控制,我们将西门子6RA70全数字调速装置应用于试验站双机组拖动控制系统中,以满足电机试验测试的要求。经实际应用表明,与以前人工单机控制相比,提高了整个机组控制系统的自动化程度和工作效率,效果良好。
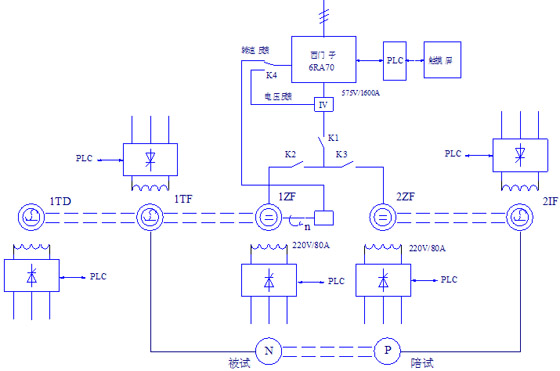
关键词:调速;电机试验; 控制系统 1 引言 在电机的生产制造业中,电机产品的出厂试验与性能测试是非常重要的一个环节。在电机型式试验过程中,各机组的运行与控制较为复杂,若采用人工单机控制,很难满足试验测试的要求。本文介绍的双机组拖动控制系统是某中型电机试验站计算机自动测试系统的一部分,为了在电机进行型式试验时对机组各种运行工况和运行状态进行自动的转换和控制,我们将西门子6RA70全数字调速装置应用于试验站双机组拖动控制系统中,并采用触摸屏与PLC组成上位机监视管理系统,可方便的实现对机组各种运行工况和运行状态进行自动的转换和控制。 2 机组自动控制系统的构成与原理 2.1 系统的总体结构 机组拖动控制系统主要包括一个西门子全数字双机组拖动闭环调速系统和5个单片机控制的励磁电源实时控制系统。试验有4种不同的项目,不同的项目下各电机的运行情况不同,反馈信号也有所不同。机组运行控制原理如图(1)所示。由于机组的控制较复杂,并且在试验过程中还要进行多种工况的调整与变换,因此我们在对机组控制系统设计时,引入了集散控制的概念,整个拖动控制系统由触摸屏、PLC、及各励磁控制柜和调速系统构成,上位机将试验站的5套直流电源和一套双机组调速系统统一管理起来,通过PLC的模拟量模块对下位机输出控制的给定信号(远程控制时),也可根据需要由下位机对各电源子系统进行单机控制(当地控制时)。子系统的各运行参数可通过检测接口送回,并在触摸屏上显示。由此构成的集散型控制系统操作方便,安全可靠,提高了使整个测试系统的自动化程度和工作效率。控制系统结构框图如图(2)所示。 2.2双机组拖动控制系统组成原理 在试验中直流电机1ZF和2ZF由西门子全数字直流调速系统(6RA70)拖动控制,根据不同的试验项目,调速系统可选择两种不同的工作方式:一是稳压方式,其输出供给两台电机的电枢电压,即双机拖动;二是调速方式,要求对1ZF的转速进行稳定控制,即转速负反馈单机拖动控制。虽然两种工作方式下控制系统对象的结构的参数发生了变化,但可按不同的运行方式整定相应的控制参数,工作方式的选择只需要通过上位机给出变址参数即可实现。
图1 机组拖动控制原理 ![]() 图2 控制系统结构框图 3 双机拖动控制系统参数设置与调试 西门子全数字直流调速系统功能强大,包括有控制单元,参数设定单元,功率单元,检测元件等及其他辅助部件。其自诊断能力强,安全保护措施全面,且现场调试与参数整定很方便。 3.1 变址选择与参数设置 为适应不同控制对象和运行工况的需要,可通过开关量(bit17、bit16)状态的设置选择4个不同变址号(1~4),并对应着一组不同的参数,包括对象的固有参数、调节器的控制参数以及控制量的指标参数等等。由于试验要求不同,双机组控制系统有两种运行方式,我们通过X171的端子39进行切换。当端子39为“0”(0V),则bit17bit16=00B,变址为1,选择第一组参数,系统工作于双机组拖动调压方式;当端子39为“1”(24V),则bit17bit16=01B,变址为2,既选择第二组参数,系统工作于单机拖动调速方式。显然这两种运行方式下控制对象的结构、参数都发生了变化,为了使系统达到良好的控制性能,控制参数也应与相应改变。 3.1现场调试与参数整定 在现场调试时,将6RA70全数字调速装置自带的简易操作控制面板通过串行接口与PC机连接,并将授权键参数P051设为40,则调节器的PID参数和其他的控制指标参数可直观方便的进行在线修改和调试。但对象的固有参数(如绕组的电阻,电感等)不可在线修改。 控制系统调节器的参数整定有两种方法:一种是按“自动优化运行”模式,系统通过各种测试,对各调节器控制参数进行整定和优化。另一种是按“手动优化”模式,在这种方式下首先应将对象的参数设置好,如电枢回路电阻由参数P110设置,电感由参数P111设置。各调节器的参数整定可根据运行情况在线逐步优化,直到各性能指标达到要求为止。 若要监视系统中各检测量的变化和运行状态,可通过设置连接器号在对应的显示窗口显示。模拟量连接器号由参数P044选择,并在参数号r043的窗口显示,可同时选择、显示7个模拟量。开关量连接器号由参数P046选择,并在参数号r045的窗口显示,可同时选择、显示4个开关量。这些显示窗口给现场调试带来很大的方便,提高了工作效率。 4 系统的应用 双机组拖动控制系统已研制完成,并在某厂的中型电机试验站中投入使用。其中触摸屏与计算机数据测试系统安装在主控室,PLC及显示仪表安装于现场控制室中。如图3为触摸屏试验项目选择界面之一。当控制系统工作于远程控制模式时,可由上位机给出变址号选择指令(0、1),以选则双机组拖动控制系统工况;当控制系统工作于当地控制模式时,由人工操作给出变址号选择指令。这种当地控制方式不但为系统的调试和控制参数的整定带来方便,并且不会因为某一台设备出现故障而影响整个系统的工作与运行。 经过实际应用,该双机组拖动控制系统各性能指标达到了设计要求。在双机组拖动调压方式时,两台电机起动平稳,当负载发生突变时电压超调量小于3%。在单机组拖动调速方式时,当负载发生突变时转速超调量小于1%。
![]() 图3 试验项目选择界面 5 结束语 经过现场调试与实践应用,双机组拖动控制系统运行性能良好,方便可靠。与以前人工单机控制相比,改自动控制系统的运用,减轻了实验站工作人员的劳动强度,提高了工作效率。将其与计算机数据采集系统结合起来应用与电机的型试试验中,使测试数据更加客观准确,为进一步提高产品质量提供有利的条件,受到用户的好评。 |
(转载)





