随着社会经济的发展和人们生活水平的提高,外出旅行正逐渐成为一种时尚。汽车作为一种便捷的交通工具已是人们的首选,舒适的乘车环境,如适宜的车内温度、清新的空气应是长途汽车的必备条件。所以,开发一款经济实用的车载空调控制器就成为一种需求。本文采用DC/DC转换芯片MC34063AP1为系统供电,以微控制器Atmega8为系统核心,辅以简单模糊控制技术以及按键选择、LED数码管显示,并使整个控制系统具有电源欠压、过压,温度传感器短路、断路等保护功能。
主要功能指标
汽车空调控制系统的主要功能如下。
● 多种工作模式:自动、制冷、化霜、通风。
● 多档风速设定:自动风、低速风、中速风、高速风。
● 具有故障运行处理功能。
● 面板按键操作。
● 适配多类型显示接口。
控制器基本原理
汽车空调控制系统框图如图1所示。系统由按键扫描、电压检测、温度检测、风机控制、压缩机控制、LED数码管显示、蜂鸣器报警电路和单片机组成。

图1 汽车空调控制系统框图
单片机工作的主要原理为:扫描键盘,当制冷键按下,同时无故障报警时系统将ADC采样的车内温度与预先设定的制冷温度比较,如车内温度高于设定温度则打开冷凝风机、压缩机制冷;当车内温度低于设定温度2℃时关闭压缩机、冷凝风机,若此时强制冷键按下,系统将忽略预设温度直接启动制冷。其中单片机PB0、PB1口输出高低信号控制MOS管的开关,进而控制风机和压缩机的起停;PC0口采样输入电压并与系统默认值进行比较,以确定电压是否正常;PC2口采样化霜温度用以确定化霜操作;PC3口采样车内温度,将计算的结果输出至LED数码管显示。
系统硬件设计
1 主控芯片简介
Atmega8单片机具有8Kb的在线编程Flash程序存储器、512字节EEPROM、1Kb SRAM、32个通用工作寄存器、23个通用I/O口、3个带比较模式灵活的定时器/计数器、18+2个内外中断源、1个可编程的SUART接口、1个I2C总线接口、4通道的10位ADC、2通道8位ADC、可编程的看门狗定时器、1个SPI接口和5种可通过软件选择的节电模式。
2 电源部分

图2 系统供电部分
系统供电电路如图2所示,DC/DC转换芯片采用MC34063,该芯片具有集成基准电压、振荡器同步和输入电压范围宽等特点,其输出电压可表示为Vout=1.25(1+R39/R40),输出电流可达500mA,完全满足本系统的功耗要求。为了降低干扰,芯片的输入端和输出端加了电容C10、C12、C13进行滤波处理。

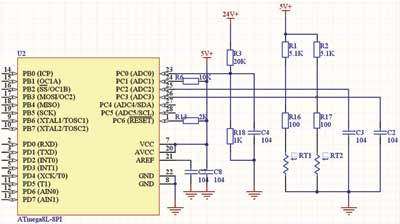
图3 电压及温度检测电路
3 电压及温度检测电路
如图3所示,电压、温度检测采用单片机内部专用ADC采样通道,不增加额外芯片有利于降低系统成本。ADC基准电压等同单片机工作电压5V,系统输入电压经R3、R8分压简单滤波后送入PC0(ADC0),此端口根据分压比连续采样21次,然后将每次所得值相加即可还原系统输入电压;RT1、RT2为负温度系数传感器,当温度上升或下降时其阻值随之减小或增大,相应ADC端口将多次采样的电压值进行数值平均滤波并与已知的电压/温度区间比较,得出实时温度。
4 键盘和显示电路
如图4所示,由于单片机I/O口有限,键盘和显示电路采用了端口复用,3位8段LED数码管驱动增加了SN74164串入并出芯片进一步缓解端口有限的压力。其中键盘有7个按键, 分别为开关机、制冷/通风、强制冷、设定、上增、下减,可以进行温度设置和新风时间设置等。LED数码管可以显示当前车内温度、系统预设温度、输入电压等,当蜂鸣器报警时能显示故障代码为维修调试提供了方便。


图4 键盘和显示电路
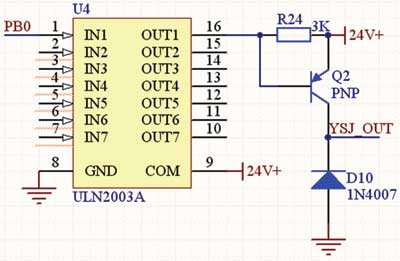
5 输出控制电路
风机、压缩机输出控制电路如图5所示,单片机输出控制信号经ULA2003反向后驱动晶体管Q2,Q2的集电极再连接压缩机的起停开关继电器的控制输入端,当继电器由闭合转为断开时,二极管D10为继电器线圈续流。为有效的控制晶体管的导通和关闭,系统增加了高输入电压、高灌电流的ULN2003A驱动芯片。其内部采用达林顿输入电压最高达50V, 灌电流最大500mA。
软件设计
程序设计可分为两大部分:主程序和中断服务程序。
主程序包括定时器、ADC模块初始化、键盘显示处理、蜂鸣器报警等。主程序初始化后,系统根据ADC转化结果依次判断输入电压是否正常、温度传感器是否有短路断路现象发生,如有上述情况发生系统将切断一切输出同时给出故障代码,否则显示室内温度。然后扫描键盘,根据键值进行相应的操作,如风量高中低的切换、制冷开/关、强制冷的选择、制冷温度设定和新风送风时间设定等。

图5 输出控制电路
中断服务程序包括定时器T0、T1中断服务程序。定时器T0定时时间为1ms,设变量a,每次进入中断子程序如故障标志位有效则a增加1,在a小于50前开蜂鸣器;当a大于50时关蜂鸣器同时a清零,这样处理以区别按键铃声。定时器T1定时时间为1s,主要用于压缩机、冷凝风机间的延时,也就是连续两次压缩机开启的时间间隔不能少于6s,压缩机关闭后延时3s关冷凝风机。
结束语
本控制器采用Atmega8单片机控制,电路结构简单、性能稳定、功能强、可靠性高、成本较低。实际应用证明,该控制器抗干扰能力强,能在低温和高温地区长久稳定工作,由于采用的是Flash工艺的单片机,方便在线升级,可用于经济型轿车、豪华客车、大型卡车的等汽车空调的控制。



