关键词:热处理炉;炉温控制;固态继电器
在工厂生产中用于工件烘干及热处理的设备很多。如箱式电炉、红外线加热炉、熔化炉、干燥箱、井式回火炉、淬火炉、高温盐炉、中温盐炉和油炉等,其工作温度在0~1200℃之间。此类设备有的外购,有的系公司自行设计生产,大多设备控制柜老化严重,使用时间近20年。此类设备均采用记录仪直接控制接触器通断进行加热,控制精度较低,一般在士5%之间,而且噪音大、耗能高。随着公司制造能力及技术的发展,现在对工件表面处理要求越来越高,控温要求也越来越高。在“十一五”期间公司投入部分资金进行系统改造。在改造过程中借鉴国外技术,新系统采用三表分离,测温点采样多,分布均匀,控温精度高,一般在-4-2%以内。特别是采用固态继电器以后,既降低了噪音又降低了空载损耗。
1 原炉温控制系统基本情况及工作过程
原炉温控制系统原理如图1所示,系统采用记录仪直接控制交流接触器进行通断加热,交流接触器动作频繁、噪音大、触点烧蚀严重,每隔一段时间就要更换。温度采样点少,炉内真实温度反映不准确;控温精度不高,温度上下波动范围大,记录效果不好。

2 固态继电器控制的炉温系统
2.1固态继电器的分类
固态继电器(亦称固体继电器,SolidStateRelay,简称SSR)是用分离的电子元器件、集成电路(或芯片)及混合微电路技术结合发展起来的一种具有继电特性的无触点式电子开关。具有寿命长、可靠性高、开关速度快、电磁干扰小、无噪声、无火花等特点。
按输出负载电源,分为交流固态继电器、直流固态继电器和交直流固态继电器。交流固态继电器按开关方式分有电压过零导通型(简称过零型)和随机导通型(简称随机型);按输出开关元件分有双向晶闸管输出型(普通型)和单向晶闸管反并联型(增强型);按安装方式分有印刷线路板上用的针插式(自然冷却,不必带散热器)和固定在金属底板上的装置式(靠散热器冷却);另外输入端又有宽范围输入(DC3~32V)的恒流源型和串电阻限流型等。
直流固态继电器按输入端分为光隔离型、高频磁隔离型和变压器耦合型;按输出端分为大功率三极管型和功率场效应管型。
交直流固态继电器分为光伏耦合器型和磁隔离型。
2.2固态继电器的原理分析
如图2所示,固态继电器是用半导体器件代替传统电接点作为切换装置的具有继电器特性的无触点开关器件,为四端有源器件,其中两个输入控制端,两个输出端,输入输出间为光隔离,输人端加上直流或脉冲信号到一定电流值后,输出端1,2就能从断态转变成通态,从而接通交流或直流电路。


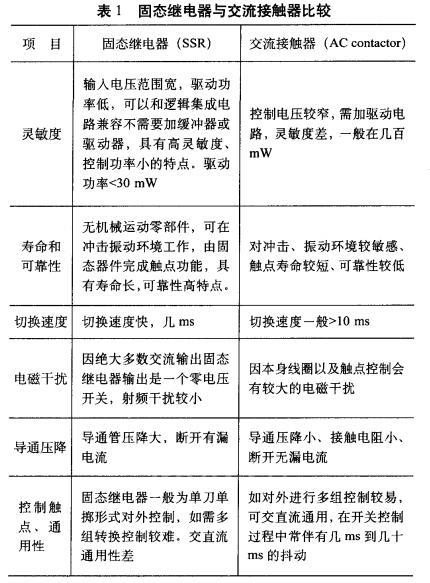
2.3固态继电器的优缺点
与常规使用的交流接触器比较,固态继电器有优势,但也存在导通压降较大,有断态漏电流等缺点,具体情况见表1。

根据过零型交流固态继电器的特性,选用Et本横河UT350系列或大华一千野KP1000系列温控表,选择SSR驱动输出型。此类温控表可存贮19种程序段,每种程序段有19种步进通过LCD显示,正在执行的步进及其前后各一步用自整定功能片可自由设定PID常数对应多种对象,程序运行可有主从方式。
报警表采用XMT系列,记录仪采用川仪ER186系列仪表。主回路加电压及电流监控,控制回路加报警输出。由于固态继电器是发热元件,长时间工作,若没有好的散热容易烧毁,本系统在安装固态继电器时,将其装在带有散热风扇的铝散热器上,在散热器表面装上温度继电器,将其触点串入主回路控制线圈,一旦温度过高,可自动停止固态继电器工作,有效保护元件。设计原理如图4所示。


3 结语
改造后的系统由于统一了仪表及控制元件,相互之间可互换,通用性强,维护方便。而且控温精度高,噪音低,节省能源。目前已在公司数台设备改造中得到应用,取得了良好的效果。
参考文献:
【1】王兆安,黄俊.电力电子技术【M】.北京:机械工业出版社,2000.
(转载)



