1、引言:
在通用变频器、异步电动机和机械负载所组成的变频调速传统系统中,当电动机所传动的位能负载下放时,电动机将可能处于再生发电制动状态;或当电动机从高速到低速(含停车)减速时,频率可以突减,但因电机的机械惯性,电机也有可能处于再生发电状态,传动系统中所储存的机械能经电动机转换成电能,通过逆变器的六个续流二极管回送到变频器的直流回路中。此时的逆变器处于整流状态。这时,如果变频器中没采取消耗能量的措施,这部分能量将导致中间回路的储能电容器的电压上升。如果当制动过快或机械负载为提升机类时,这部分能量就可能对变频器带来损坏,所以这部分能量我们就应该认真考虑考虑了。
在通用变频器中,对再生能量最常用的处理方式有两种:1、耗散到直流回路中人为设置的与电容器并联的"制动电阻"中,称之为动力制动状态;2、使之回馈到电网,则称之为回馈制动状态(又称再生制动状态)。还有一种制动方式,即直流制动,它是用于要求准确停车的情况或起动前制动电机由于外界因素引起的不规则旋转。
在书籍、刊物上有许多专家谈论过有关变频器制动方面的设计与应用,尤其是近些时间有过许多关于"能量回馈制动"方面的文章。今天,笔者提供一种新型的制动方法,它具有"回馈制动"的四象限运转、运行效率高等优点,也具有"动力制动"对电网无污染、可靠性高等好处。
2、动力制动:
利用设置在直流回路中的制动电阻吸收电机的再生电能的方式称为动力制动。(如图2.1)。

图2.1 动力制动原理图
其优点是构造简单;对电网无污染(与回馈制动作比较),成本低廉;缺点是运行效率低,特别是在频繁制动时将要消耗大量的能量且制动电阻的容量将增大。
一般在通用变频器中,小功率变频器(22KW以下)内置有了刹车单元,只需外加刹车电阻。大功率变频器(22KW以上)就需外置刹车单元、刹车电阻了。
3、回馈制动:
实现能量回馈制动就要求电压同频同相控制、回馈电流控制等条件。它是采用有源逆变技术,将再生电能逆变为与电网同频率同相位的交流电回送电网,从而实现制动(如图3.1)。

图3.1 四象限运行图
回馈制动的优点是能四象限运行(如图3.2所示),电能回馈提高了系统的效率。其缺点是:1、只有在不易发生故障的稳定电网电压下(电网电压波动不大于10%),才可以采用这种回馈制动方式。因为在发电制动运行时,电网电压故障时间大于2ms,则可能发生换相失败,损坏器件。2、在回馈时,对电网有谐波污染。3、控制复杂,成本较高。
4、新型制动方式(笔者自称:"电容反馈制动")
4.1可逆斩波器:

图4.1 可逆斩波器
可逆斩波器的电路构成如图4.1所示。这种斩波器的能量流向可以采用两个方向,它具有将负载上产生的能量馈送到电源的特点。能量由电源E供给负载上时,器件Q2断开,由器件Q1和二极管D2起着降压斩波器的作用;并且,由负载侧馈送能量时,器件Q1断开,由器件Q2和二极管D1起着升压斩波器的作用。下文将详细介绍可逆斩波器在能量回馈中的作用。

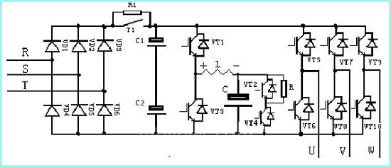
图4.2 电容反馈制动主回路原理图
4.2主回路原理图(如图4.2)
4.3系统简述:
整流部分采用普通的不可控整流桥进行整流(如图中的VD1——VD6组成),滤波回路采用通用的电解电容(图中C1、C2),延时回路采用接触器或可控硅均可(图中T1)。充电、反馈回路采用可逆斩波器的原理由功率模块IGBT(图中VT1、VT2)、充电、反馈电抗器L及大电解电容C(容量为法拉级,可根据变频器所在的工况系统决定)组成。逆变部分由功率模块IGBT组成(如图VT5-VT10)。大电解电容的保护回路,由芯片和IGBT、功率电阻完成。
4.4原理分析:
4.4.1 电动机发电运行状态:CPU对输入的交流电压和直流回路电压 的实时监控,决定向VT1是否发出充电信号,一旦 比输入交流电压所对应的直流基准电压值(如380VAC-530VDC)高到一定值时,CPU关断VT3,通过对VT1的脉冲导通实现对电解电容C的充电过程。此时的电抗器L与电解电容C分压,从而确保电解电容C工作在安全范围内。当电解电容C上的电压快到危险值(比如说370V),而系统仍处于发电状态,电能不断通过逆变部分回送到直流回路中时,安全回路发挥作用,实现能耗制动(电阻制动),控制VT3的关断与开通,从而实现电阻R消耗多余的能量,一般这种情况是不会出现的。
4.4.2 电动机电动运行状态:当CPU发现系统不再充电时,则对VT3进行脉冲导通,使得在电抗器L上行成了一个瞬时左正右负的电压(如图标识),再加上电解电容C上的电压就能实现从电容到直流回路的能量反馈过程。CPU通过对电解电容C上的电压和直流回路的电压的检测,控制VT3的开关频率以及占空比,从而控制反馈电流,确保直流回路电压 不出现过高。
5系统难点:
5.1电抗器的选取:
(a)、我们考虑到工况的特殊性,假设系统出现某种故障,导致电机所载的位能负载自由加速下落,这时电机处于一种发电运行状再生能量通过六个续流二极管回送至直流回路,致使 升高,很快使变频器处于充电状态,这时的电流会很大。所以所选取电抗器线径要大到能通过此时的电流。
(b)、在反馈回路中,为了使电解电容在下次充电前把尽可能多的电能释放出来,选取普通的铁芯(硅钢片)是不能达到目的的,最好选用铁氧体材料制成的铁芯。
5.2控制上的难点:
(a)、变频器的直流回路中,电压 一般都高于500VDC,而电解电容C的耐压才400VDC,可见这种充电过程的控制就不像能量制动(电阻制动)的控制方式了。其在电抗器上所产生的瞬时电压降为 ,电解电容C的瞬时充电电压为 ,为了确保电解电容工作在安全范围内(≤400V),就得有效的控制电抗器上的电压降 ,而电压降 又取决于电感量和电流的瞬时变化率。
(b)、在反馈过程中,还得防止电解电容C所放的电能通过电抗器造成直流回路电压过高,以致系统出现过压保护。
6、主要应用场合及应用实例:
正是由于变频器的这种新型制动方式(电容反馈制动)所具有的优越性,近些来,不少用户结合其设备的特点,纷纷提出了要配备这种系统。国内目前山东风光电子公司由以前采用回馈制动方式的变频器(仍有2台在正常运行中)改用了这种电容反馈制动方式的新型矿用提升机系列,到目前为止,这种电容反馈制动的变频器正长期正常运行在山东宁阳保安煤矿及山西太原等地,填补了国内这一空白。
随着变频器应用领域的拓宽,这个应用技术将大有发展前途,具体来讲,主要用在矿井中的吊笼(载人或装料)、斜井矿车(单筒或双筒)、起重机械等行业。总之需要能量回馈装置的场合都可选用。
(转载)



