传统的UPS采用模拟电路控制,对于生产厂家和用户而言,无论是相控技术还是SPWM技术,模拟控制存在诸多局限性。随着信息技术的发展,高速数字信号处理芯片(Digital Signal Processor,DSP)的出现,使得数字化的控制在更广阔电气控制领域中应用有了可能性,也成为主要发展趋势之一。
一、数字控制UPS的应用优势
有了高速数字信号处理芯片的支持,采用数字化的控制策略不仅可以较好的解决UPS电源模拟控制里的有关问题,而且还增加了UPS电源模拟控制中很难实现的一些控制功能,其主要应用优势有:
(1)数字化控制可采用先进的控制方法和智能控制策略,使得UPS的智能化程度更高,性能更加完美。智能化控制代表了自动控制的最新发展阶段,继承了人脑的定性、变结构、自适应等思维模式,也给电力电子控制带来了新的活力。在高频开关工作状态下,逆变电源的模型更加复杂化,这是模拟控制或经典控制理论难以有良好控制效果的,而采用先进、智能化的数字控制策略,就可以从根本上提高系统的性能指标。
(2)控制灵活,系统升级方便,甚至可以在线修改控制算法,而不必对硬件电路做改动。数字控制系统的控制方案体现在控制程序上,一旦相关硬件资源得到合理的配置,只需要通过修改控制软件,就可以提高原有系统的控制性能,或者根据不同的控制对象实时、在线更换不同控制策略的控制软件。
(3)控制系统可靠性提高,易于标准化。由于数字控制的高可靠性,必然使得整个控制系统可靠性的提高,而且可以针对不同的系统(或不同型号的产品),采用统一的控制板,而只需要对控制软件做一些修改即可,这对生产厂家而言是有着巨大的吸引力的。
(4)系统维护方便,系统一旦出现故障,可以很方便地通过RS-232或RS-485接口或USB接口进行调试,故障查询,历史记录查询,软件修复,甚至控制参数的在线修改、调试。这样就可以以较低的成本完成自我校正及远程服务,给厂家的售后服务带来了极大的方便。
(5)系统一致性好,成本低,生产制造方便。由于控制软件不会像模拟器件那样存在差异,所以对于同一控制程序的控制板,其一致性是很好的,也没有模拟系统中模拟器件调试带来的差异问题,那么同一控制板的一致性就会比模拟系统高很多。采用了软件控制,就实现了硬件软件化,使控制板的体积大大减小,生产成本下降。
(6)易于组成并联运行系统。由于单位UPS系统均是数字控制,有相应的控制变量代表系统中的状态量,那么就可以较方便地获得均流所需要的信息,利用相应的均流算法实现UPS的并联运行系统。
二、DSP控制的UPS工作流程
DSP控制的数字式UPS电源的工作流程是:
当市电正常,输入电压、频率在允许的范围时,PFC部分对输入进行功率因数校正,使得该系统的输入功率因数为0.98左右,同时避免对电网产生污染,输入的市电经PFC环节变换得到400V直流输出电压,为后面的逆变电路提供能量。同时DC/DC部分仍然在正常工作,只是由于电池电压经过DC/DC电路变换得到360V输出电压,略小于市电经PFC变换得到的直流母线电压,这样通过二极管就将它和直流母线隔离,DC/DC部分空载运行,处于热备用状态。当市电不正常时,市电掉电或者输入电压、频率不在允许的范围时,市电经PFC得到直流母线电压迅速降低,当低于360V时,二极管导通,使得直流母线电压维持在360V,此时逆变器得到的能量是由电池电压经由DC/DC电路变化得到的直流母线电压。无论市电是否正常逆变部分均可以正常的工作。一般蓄电池可提供几分钟到几十分钟的后备供电时间,大容量的电池组的后备供电时间可以达几个到几十个小时,对于备有柴油发电机的用户,可以在市电停电5~10秒之内把柴油发电机投入到UPS电源的输入端,可以在长时间停电的情况下向用户提供高质量的正弦波电源。经处理以后的市电同时还送给市电电压/流相位测量电路,产生市电电压信号和相位信号,供微处理器电压/流测量和同步锁相之用。这样就实现了对负载的不间断供电功能。
三、DSP控制的UPS组成结构
UPS要实现数字化控制,那么用更多的模拟器件才能实现的控制功能和算法就可以通过DSP的软件的编程来实现,所以整个UPS的结构就相比较用模拟器件的实现的UPS的整体结构要简单得多。如图1所示下面就是数字化的UPS的整体框图。主要由输入功率因数校正、逆变部分、DC/DC等组成。

图1基于DSP控制的UPS原理框图
[DividePage:NextPage]
四、DSP控制的UPS关键电路结构
(1)UPS的功率校正电路
输入功率因数校正电路如图2所示主要由功率管T5、电感L1、二极管D1、电容C1组成。它为输入部分提供功率因数校正功能,并且提升电压至400V。

图2 输入功率因数校正电路图
输入功率因数校正因数电路的工作原理,UPS市电通过功率因数校正模块,来进一步减少来自电网上的干扰,也同时使整个UPS系统的功率因和转换效率得到提高。功率校正模块是一个AC/DC变换器,它完成输入的整流,同时控制输入电流为正弦波,从而达到很高的输入功率因数。功率因数校正部分还必须保持直流电压恒定,不随输入的变化而改变。直流电压又在逆变部分变换成幅值、频率合适的交流电源。当UPS工作在蓄电池方式时,该直流电源经过DC/DC变换隔离后得到逆变部分所需的直流电压。
(2)正弦逆变电路结构
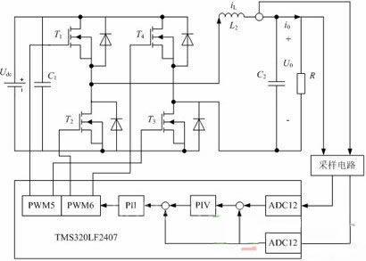
正弦逆变电路如图3所示主要是由电容C1,功率管T1、T2、T3、T4组成的逆变桥,电感L2,电容C2等组成。PFC模块的输出经由逆变部分能够产生负载所需的纯正弦波交流电压。

图3 正弦逆变器电路图
[DividePage:NextPage]
数字UPS的正弦逆变器是时刻处于工作过程中,其工作原理是通过采样电路对逆变电路输出电压和电流进行采样,得到的采样信号输入到DSP中,对采样信号进行处理,依照一定的算法和程式来实现正弦逆变电路控制的功能。
(3)DC/DC电路结构
DC/DC电路的构成如图4所示,主要是由高频变压器、功率管T6、T7,整流二极管D33、D34、D35、D36,电容C31等组成。该部分采用直流电压环反馈控制,变换后的电压通过二极管D6与PFC的输出端相连。

图4 DC/DC电路的结构图
由于电池电压比较低,逆变器对直流电压的利用率又不高,所以需要DC/DC电路来转换电池的电压。DC/DC的电路结构有很多,但是各有优缺点,最常用的就是推挽式直流变换电路这种电路的优点就是驱动电路简单,输出功率大。一般被功率要求比较高的负载选作直流变换电路。
(4)UPS其他结构功能
同时通过SCI和SPI来实现整台UPS的监控程序,通过SCI口和微机进行通信,实现远程监控是全数化UPS的重要结构功能。
一方面,在UPS运行时出现市电故障或停电时,UPS会利用上述通讯通道向由它供电的计算机网络传送因市电故障产生的报警信号。当长时间停电,而电池组的供电电压要低于临界放电电压时,计算机网络会在UPS电源发出自动关闭命令的驱动下,完成数据的保存和设备的保护。
另一方面,提供一个友好的人机界面,可实时监视UPS的运行参数,方便用户的参数修改,同时便于用户查询UPS运行的历史记录。还可在计算机网络上对UPS进行定时的开机/自动关机操作。为实现上述控制功能,还可以提供RS-232和RS-485通信接口,用户可根据实际情况任选一种。对于要求执行网络管理功能的UPS,应配置有简单的网络管理协议(SNMP)适配器或适配卡。
随着数字化技术的发展,DSP技术已经被许多UPS厂商在产品中使用。DSP技术的使用提高了UPS产品输出电压的稳定性和纯净程度,同时也提高了UPS产品自身的可靠性。而IGBT技术和高频技术的应用,大大提高了电源效率,降低了系统噪音和电源自身的电力损耗,也提高了系统的可靠性。UPS的数字化并不是简单的指在系统中应用了数字器件,如单片机及FPGA等,而是指整个系统的控制应用数字器件的计算能力和离散控制方法来完成。随着数字处理硬件技术的发展,计算速度的提高,必然促使UPS向数字化方向发展。
(转载)



