引言
双馈异步风力发电技术因为具有:低风速时可以根据风速变调节发电机转矩获得最大风能;高于额定风速时可以改变桨叶节距角来维持额定功率的优点而成为风力发电技术的重要发展方向。
1 双馈风力发电机组的工作原理和数学模型
1.1 双馈异步发电机组的工作原理
双馈异步发电机是由一台带集电环的绕线转子异步发电机和双PWM变流器组成。双馈异步发电机的定子绕组直接与工频电网相连。运行时,发电机的转速和定、转子电流的频率关系可表示为:f1=pn/60±f2,由此式可知:当发电机的转速变化时可通过调节f2来维持f1恒定。
1.2 双馈异步发电机的数学模型
本文按电动机惯例建立双馈异步发电机的数学模型。其中电压方程式为
%%%%%%%%%%0
式中下标1和2分别表示定子侧和转子侧;d和q分别表示d轴和q轴。P是微分算子,ω、ωS 分别是同步角速度和转差角速度。磁链方程式为
%%%%%%%%%%1
双馈发电机采用定子磁场定向矢量控制技术,将定子磁链Ψ1方向取在d轴,忽略电阻压降得
%%%%%%%%%%2
由上几式可得电磁转矩和功率方程
%%%%%%%%%%3
当发电机并网以后,定子电压不变,则Ψ1也不变,由式(4)可见,发电机电磁转矩可通过转子中的q轴电流进行控制,达到调速的目的;而定子有功功率P1只与转子电流iq2有关,无功功率Q1只与id2有关,从而实现了有功功率和无功功率的解耦控制。
2 双馈风力发电机组的仿真模型
MATLAB中双馈异步风力发电机组的仿真模块包括:风速模型、变桨距风力机模型、双馈风力发电机模型、双PWM变流器模型、网侧和转子侧控制系统模型等【3】。鉴于风力发电机组的复杂性,本文仅给出网侧和转子侧控制系统的仿真模型。
2.1 网侧变流器的矢量控制
双馈异步发电机网侧变换器的矢量控制仿真模型如图2所示。它由三相锁相环、3/2矢量变换、电流调节器、2/3矢量变换组成【4-6】。
%%%%%%%%%%4
图1 电网侧变流器控制系统仿真结构图
[DividePage:NextPage]
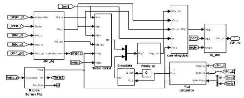
2.2 转子侧变流器的矢量控制
双馈异步发电机组转子侧的矢量控制仿真模型如图2所示。它由3/2矢量变换、无功功率调节器、转矩控制器、最优转子q轴电流计算、电流调节器以及2/3矢量变换组成。
3 仿真分析
本文在MATLAB软件平台中搭建了额定风速11m/s,风机额定功率为1.5MW的风力发电系统仿真模型。仿真结果表明:本文所建立的风力发电机组在风速变化时,能够很好的跟踪最大风能,并能实现良好的有功、无功解耦控制。图2到图6分别为风速模型、发电机转速、有功和无功分量。
图2 转子侧变流器控制系统仿真结构图

4 结论
本文分析了兆瓦级双馈风力发电机组的工作原理和数学模型,在MATLAB中采用结构化方法建立了1.5MW风电机组的仿真模型。该模型基于定子磁场定向的矢量控制方法,采用双PWM变流器,对大型并网风电机组的最大风能跟踪、有功和无功功率的解耦控制进行了仿真。仿真结果验证了控制系统的有效性,对控制系统的实用化具有重要的现实意义。
(转载)



