1 引言
发电厂厂用电量是电厂能耗的重要组成部分,随着电力系统“厂网分离,竞价上网”这项改革的不断深入,如何提高经济效益已经成为发电厂关注的首要问题。
现代发电厂的厂用电量占发电总量的5%~10%,相当于一个大型企业的年度用电量,厂用电动机需要消耗大量的无功,厂用电系统内的无功电流会导致线路损耗和设备发热,占用设备容量,是厂用电效率较低的主要原因;另外,由于大量风机水泵等设备的应用,大量变频器设备和电除尘设备整流出现的谐波电流注入到厂用电系统中,给用电设备的可靠运行带来大量隐患,所以,对变频器集中配线(如空冷岛)并对电除尘线路进行综合电能质量治理已经成为保障发电厂厂用电可靠性和提升用电效率的有效方式。
2 发电厂存在的无功功率、谐波的问题
发电厂主要的用电设备为送风机、吸风机、凝升泵、循环水泵、电动给水泵、磨煤机、碎煤机、凝结水泵、空压机和输煤机等设备,除部分设备因为工艺要求加装了变频调速设备外,其它均为感应电机类负载,在工作过程中消耗大量有功功率的同时,也消耗了大量的无功功率,设备自然功率因数低下,其中最低的功率因数可能达到0.2~0.3(异步电动机轻载运行时),正常工作过程中的功率因为也仅为0.7~0.9,所以厂用电一般均配有无功补偿装置进行无功补偿,尤其以配电系统就地补偿最为高效,用来提高厂用电系统的功率因数。
大量空压机、风机、水泵应用于厂用电部分,考虑到节能降耗的需要安装了大量变调速装置,尤其是空冷岛系统中集中使用了很多打工率变频器,由于变频器输入的整流特性,在工作过程中不可避免的产生了大量的谐波电流,谐波电流的注入为系统中电机、变压器、输电线路等设备的安全运行带来了隐患。
电除尘部分为厂用电主要的电能消耗负载之一,由于电除尘为两相整流,且根据工况需要快速变化的负载特性,产生的大量快速变化的无功和谐波分量,典型的电流谐波畸变率约30%~40%,无功功率含量过高带来功率因数严重偏低,约为0.75,为电除尘设备和配置的变压器的安全运行带来巨大隐患,图1和图2为在新疆某发电厂测试的电除尘电能质量数据。

3 发电厂进行无功功率补偿及谐波治理的必要性
首先,《电力系统电压及无功电力技术导则》规定:在规划、设计电力系统时,必须包括无功电源及无功补偿设施的规划。在发电厂和变电所设计中,应根据电力系统规划设计的要求,同时进行无功电源及无功补偿设施的设计。
其次,电厂中大量电机类负载和部分非线性负载使得用电网络中含有很大的无功电流分量,无功电流的存在使得大量无功功率存在于电网中,发电机在发出有功功率的同时必须发出无功功率,导致发电机发电功率较低,影响生产产能;大量无功电流的存在使系统视在电流严重增加,变压器、电缆、断路器等配电设备发热严重,设备老化加剧;无功功率大量存在会造成有用能源的浪费;冲击性的无功负荷更会引起电压波动,导致大量风机、水泵类负载的使用效率降低,影响系统的有效运行;引起三相不平衡,加剧电机额外发热,使设备过早老化。
最后,电除尘车间、空压站、空冷岛由于采用大量的非线性(电除尘和变频器)负载,产生了大量的谐波,严重超过国标允许值,使系统中用电设备不能持续安全运行:电除尘车间的大量谐波含量导致电除尘设备故障率高,维护成本巨大,造成罚款隐患;谐波电流造成用电设备产生较大的损耗,大量谐波产生的集肤效应使得电力线缆的有效使用线径大大减少,造成发热严重,使得绝缘过早老化,更换电缆造成一定的停产损失;


表1 不同设备损耗对比

从以上数据分析可以看到,谐波引起的附加损耗,尤其是表现在变压器的铁心损耗上,与谐波次数的平方成正比,我们看到此处出现了四次集肤效应,重复集肤效应带来的附加损耗远远高出正常导体出现谐波电流时的损耗。
此外,谐波电压产生的电压尖峰使得厂用电部分的风机、水泵等电机类负载存在匝间击穿隐患、电除尘、变频器等设备出现输入整流管击穿现象,影响厂用电系统的安全运行;谐波的大量存在还会影响厂内无线通讯系统,导监测数据丢失或错误,使得智能监控设备不能有效持续运行。
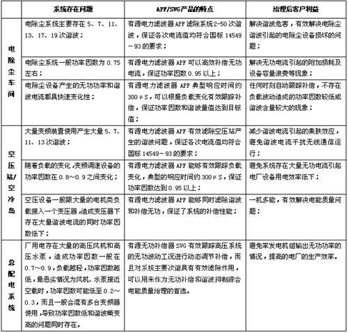
4 发电厂采用台达SVG\APF进行无功功率补偿及谐波治理可行性分析
表2 发电厂采用SVG\APF进行无功功率补偿及谐波治理可行性分析

5 台达火电厂无功功率补偿及治理的方案

表3 谐波治理具体实施方案

6 台达方案实施后经济效益分析
6.1无功功率过大及谐波严重超标造成的直接经济损失
6.1.1无功功率过大影响发电机效率

6.1.2 无功功率和谐波电流的直接有功损耗

6.2功率因数太低和谐波含量严重超标造成的间接经济损失
无功功率和谐波电流引起的电压波动会使系统中各种风机水泵的运行效率降低;因为电机的励磁回路出现了大量的负序谐波,从而产生反相的电机转矩,影响风机水泵的运行效率,而且大量无功电流引起的电压下降使电机运行效率降低更为加剧,使设备投资事倍功半;大量谐波含量造成的系统干扰、冲击继电设备保护极限值,导致设备误动作,造成局部生产工段存在停产隐患,给发电厂带来停产损失;在大量无功功率和谐波电流存在的系统中,变压器流过的电流为有功电流、无功电流和谐波电流的矢量和,而无功电流和谐波电流含量过大会导致变压器额定输出的有功电流能力大大降低,从而造成变压器容量浪费,进行谐波抑制和无功补偿后,提高了变压器带载容量,变压器的出力一般提高25%~40%,增加了变压器有功输出,实现增产效益。而且谐波环境下各种用电设备使用寿命降低,尤其是电机类设备发热老化严重、变频调速装置输入级过高的谐波电压峰值击穿损坏,造成设备维护量大。
作者简介:
梁录平,出生于1984年,毕业于西安工业大学,自动化专业,现任台达集团--中达电通股份有限公司机电事业部电能质量产品处高级应用工程师,主要从事工业现场的电能质量问题探索和电能质量产品在各种工业现场的应用工作。
(转载)



