应用领域
工业仪器自动化测试应用
挑战
目前工业中无损探伤的主要手段是超声波检测,超声波探测的主要问题是探测的分辨率低、通用性差、后续处理方法落后,从而造成以定性分析为主,缺乏定量的过程分析手段。针对这一问题,本方案设计一个超声波探测系统,达到如下要求:1、通用性强,能够适应多种厚度、材料工件的应用需求;2、分辨率高,可以对微小缺陷进行检测;3、后续分析手段强,可以对工件进行后续谱变换处理、缺陷成型分析处理,从而完成缺陷预测和定位等工作。
解决方案
根据要求,采用凌华科技公司的PCI-9846数字化仪为应用核心,设计了多通道的超声波检测系统,系统通过计算机进行控制,使用USB接口通过单片机统一进行调度,将反射的超声波信号经过处理后,利用数字化仪进行数据变换,并设计了软件系统进行数据的显示和分析。试验结果表明,该系统具有探测精度高、分析功能强、工作稳定可靠等优点,可以广泛地应用在工业自动化检测领域。
摘要
超声波检测是目前工业中无损探伤的主要手段,利用凌华科技公司的PCI-9846数字化仪,设计了多通道的超声波检测系统,系统通过计算机进行控制,使用USB接口利用单片机统一进行调度,将反射的超声波信号经过处理后,利用数字化仪进行变换,并设计了软件系统进行数据的显示和分析。试验结果表明,该系统具有探测精度高、分析功能强、工作稳定可靠等优点,适合广泛应用于工业自动化检测领域。
关键字:超声波检测、数字化仪、数据采集
一、概述
在压力容器安全管理中,定期检验是防止压力容器发生失效事故,特别是预防重大事故发生的必要手段,由于压力容器在制造、使用上的特点,其机械结构上不可避免的会出现裂纹、空隙气孔和焊缝缺陷等,对压力容器进行无损检测工程上意义重大。超声波检测是一种重要的无损检测技术,由于它的穿透力强、检测可靠准确又极方便易行,已经广泛应用于工业及高技术产业中。
在早期的超声波检测中,利用模拟信号进行检测探伤,其结果主要依靠经验进行分析,存在着一致性差和准确性差等一系列问题。随着计算机技术、信号处理技术等高新技术的应用,超声波检测数字化的研究日趋广泛,数字化采集和分析已经成为超声波探伤设备的发展趋势。一般来说,分辨率是超声波检测的重要指标,它直接影响测量的准确度,并且对微小缺陷的发现能力更强,由于材料工艺的提高,压力容器外壳厚度不断减少,这就要求超声波检测的分辨率进一步提高。超声波检测实质上是测量超声波在材料厚度方向上两个表面反射波的时间差,通过计算可求出材料的厚度,对微小缺陷和薄壁而言,分辨率的提高主要是要求超声波检测有较高的探测频率,这势必为后续的信号采样处理部分带来较高的要求。因此,根据设计要求和凌华科技公司的PCI-9846多通道高速数字化仪的特点,选用PCI-9846数字化仪为核心,配合相关硬、软件设计的四通道超声波检测系统,具有精度高、分析功能强等优点。
二、系统设计与构成
超声波检测系统由计算机、PCI-9846数字化仪、C8051F340单片机、电源、发射电路、程控放大电路组成,其整体结构如图1所示。

图1 超声波检测系统框图
测量过程由计算机发起,通过USB口控制单片机C8051F340,由单片机产生相关的开关信号,经过发射电路产生高压窄脉冲,激励发射探头产生超声波,接收探头完成声电转换,将其转换为接收电信号,经过由计算机设定的程控放大器后由PCI-9846数字化仪进行采样,数字化仪和计算机使用PCI接口进行数据交换,由计算机显示、分析处理。电源电路和单片机外围电路包括看门狗、晶体振荡器、复位电路等。根据设计要求,要求同时有四路探头进行工作。
2.1 数字化设备的选择
数字化仪从本质上来说就是一个A/D设备,配备相应的接口和软件,成为单独的设备,广泛应用于信号采集和分析中。对本系统来说,要求其信号采集部分具有以下特点:
同时可以接收4路输入并进行A/D变换。在本系统中,随着工件在流水线上的行进,各工序同时完成,需要对4个主要位置同时进行探伤,从实效性上必须要求有4个输入的数字化设备。
要求具有较高的采样频率。超声波在钢质品中传播速度近于空气的10倍,超声波脉冲发射后接收端根据两个反弹回波进行厚度测量。如果是进行探伤,频率越高则采集后的信号越具有处理价值。根据发射探头的成熟水平和应用需求,选取超声波的频率为5MHz,理论上需要10M的采样率,但是实践中要求采样率30M以上。
具有较大的缓存。A/D变换后的数据要送到计算机进行处理,两者利用PCI总线交换数据,本系统是4路同时采集的系统,采样后的数据量很大,大容量的存储可以降低计算机实时处理的要求。
易于开发使用。作为与计算机通信的设备,应该在软件上有相应的驱动和多种软件的支持。
综合上述因素,从价格、性能等考虑,采用了凌华科技公司的PCI-9846数字化仪,主要原因在于自行设计电路开发周期长、驱动开发困难、成本高等。PCI-9846数字化仪[5]具有四路输入,满足输入端子数的要求;每路都可以达到40MS/s的采样速率,可以满足数字化处理的要求;板载了512MB的内存,可以有效缓解设备间接口的异步问题,此外凌华科技公司还提供了Matlab、VC++、.net的开发驱动和开发包,可以让用户直接关注应用。
三、关键电路及实现
3.1 超声波发射电路
在超声波检测系统中,发射电路是系统中的关键部分,它决定了超声波检测系统能达到的最终指标。合理设计的发射电路直接影响到换能后的发射功率和波形的重复性,超声波换能器需要的是瞬时高功率尖脉冲波形,一般要求其激励脉冲幅度大于100V以上,脉冲宽度应该在us级别,具体的值取决于发射头的指标。传统的发生电路有瞬时放电法、脉冲激励法和谐振法,其中后两者的应用比较广泛,这些电路都存在需要高压电源、变压器等缺点。鉴于此,采用电感式脉冲发生器产生激励脉冲,其电路如图2所示。

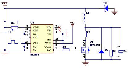
图2 高压脉冲发生电路
脉冲由U1的12脚输入,特别注意IR2110的选择,如果直接使用脉冲驱动IRF7450,由于隔离、驱动的原因,得不到理想的高压脉冲驱动。IRF7450是Vds=500V的MOSFET,其电流可以达到20A左右,可以满足理想开关快速切换的要求,储能线圈L1在开关的控制下产生高压,其中二极管D1与D2分别起保护作用,超声波换能器V1可以采用美国GE公司的014LJM,也可以根据应用换装其它型号。
图3所示为产生的高压脉冲,测量时在示波器加一个纯阻性25倍衰减头,图中纵轴为2V/格,横轴为100ns/格,使用瞬态电平激发同步,可见产生的脉冲幅度在近200V左右,脉冲宽度为300ns左右。

图3 产生的高压脉冲信号
3.2 程控接收电路
经过超声波接收探头接收换能后的电信号幅度很小,基本上都是数微伏左右,满足不了数字化的需要,必须进行放大处理。此外为了适应各种场景的探伤要求以及自动测试的需求,该电路放大倍数应该由计算机控制。
目前各种集成运算放大器很多,但是针对本应用,其主要处理中心频率5MHz的信号,因此,选择放大器的带宽应该大于5MHz,这里选择了TI公司的OPA2300,该芯片包含两个运算放大器,并且每一路都有禁止端,其增益带宽积达到150M,完全满足此时信号放大的需要,噪声系数为3nV/Hz,能够满足低噪声放大的需求,其供电采用单+5V供电,不必使用双路电源供电。
增益放大的调整可以通过选择其增益环路的电阻进行,由于控制信号是计算机给出的数字信号,因此需要一片DAC完成数字模拟信号的转换,DAC选择8位D/A转换芯片AD7524,由单片机给AD7524输入8位数据,经过变换后,选通相应的二极管,控制增益电阻实现增益调整。
3.3 系统控制的选择
整个系统由计算机发起测试,但是要同时控制四个探头,特别是要保证四个探头发出的探测信号保持特定的时序关系,此时必须有一个外部控制设备连接计算机和探头设备,这里采用单片机完成这一工作。
目前计算机和单片机的连接常用的有RS-232接口。但是随着技术的发展,USB接口逐渐成为了主流,它速率高,可扩展性好,采用总线供电方式,支持即插即用等功能。因此,这里使用Silicon公司的C8051F340单片机作为外部控制设备,与计算机使用USB进行通信。
C8051F340单片机是与8051兼容的新型单片机,具有低功耗、高性能、高速流水线结构等优点,内部包括了64K的flash,4352字节RAM,对本应用来说不需要再外接存储设备。该单片机包含四个16位计数器,能够满足同时控制四个探头采集时序的要求,支持16位中断,可以满足本应用中的采集控制的需要。具有40个I/O线,可直接与+5V进行连接,不需要接口电平转换。特别是该型号单片机集成了USB控制器并提供相应的开发软件,具有开发简单的特点。
软件设计
系统软件主要包括控制部分、数据接收部分和信号分析部分三个部分,控制软件决定整个系统的运行,它一方面通过USB口与总控的单片机进行通信,统一控制整个系统的发射、接收等过程,同时通知数据接收软件进行数据接收并显示。数据接收软件则只负责将PCI-9846采样的数据存储到指定位置,信号分析软件则完成采样信号的显示、分析处理等过程。整个程序框架如图4所示。

图4 系统实现的软件程序框架
单片机软件开发包括上位机部分和单片机部分,上位机使用KeilV3进行开发,主要完成对C8051F340的控制等功能,开发使用C语言进行,开发中要注意的是USBXpress设备驱动软件,在头文件中包含相应的固件库,并调用相应的动态链接库以使用其提供的API函数。其主要函数包括USB设备中断、设备初始化、数据读取/写入、打开/关闭USB设备等。
数据接收、图形显示和信号分析使用.net进行开发,首先要安装PCI-9846提供的驱动,特别是DAQPilot驱动。ADlink(凌华科技公司)专门提供了针对.net开发所使用的例程,在此基础上直接对应用进行调用就能完成数据读入的过程。信号分析则主要包括幅度波形分析、FFT分析、门限设定以及缺陷成型、缺陷位置等,主要目的是对信号回放进行整理记录,并对工件的状态进行评估。
图5所示是利用超声波探测系统得到的信号显示的界面,显示的是四个探头对同一测试工件进行探伤的结果。采用液体介质,此时使用1号发射探头发射,接收则由四个探头进行接收,可见接收到的信号除了时间上略有差异外,幅度和波形基本相同。探头2整体、探头3在后半段的噪声略微大一些,这主要是由于探头2和探头3处于工件的后半端,接近于加工设备。对此信号进行分析,可以将裂缝所在的详细位置计算显示。此外利用该数字化平台,还可以对探伤信号进行后续的谱分析、缺陷预测等,有效实现缺陷成因、缺陷预测等理论分析。

图5 探头接收的信
结论
根据本系统设计,其应用于某型检测系统中,具有电路实现简单、性能稳定、操作方便和高精度测量等特点。借助于PCI-9846数字化仪的高采样率、高精度的特点,该系统能够准确地对内部的裂纹和缺陷进行探测,特别是配合后续的数据处理软件,能够根据被测件的形状,在计算机上准确给出裂纹在工件中的位置,其信号分析的方法也为定量预测工件中的微小缺陷提供了手段。
(转载)



