对一个控制系统的网络威胁是指试图未经授权访问控制系统设备和/或网络使用数据通信通路的那些人。这种访问可以直接来自组织内的受信任用户或来自远程位置使用互联网身份不明的人。对控制系统的威胁可以有多个来源,包括敌对政府、恐怖组织、心怀不满的员工和恶意入侵者。为了防止这些威胁,有必要在工业控制系统(ICS)的周围建立一个安全的网络屏障。虽然还存在其他威胁,包括自然灾害、环境、机械失效和授权用户的疏忽行为,但这里我们只讨论上面提到的蓄意威胁。本文来自一份美国工业控制系统网络网络应急响应小组(The Industrial Control Systems Cyber Emergency Response Team)的相关报告,希望也能对我国的网络威胁提供借鉴。

本文涉及的内容包括:
各国政府;
恐怖分子 ;
工业间谍和有组织集团;
黑客活动家;
黑客;
美国审计总署威胁名单。
这个讨论的目的是要对故意威胁进行分类,与2001年6月21日由劳伦斯·格什温 -- 中央情报局国家科技情报总监 -- 在联合经济委员会记录声明的言论相一致。对象可能包括:各国政府、恐怖分子、工业间谍、有组织的犯罪团伙、黑客活动家和黑客。行动可能包括:间谍活动、黑客入侵、身份盗窃、犯罪和恐怖主义。
各国政府
国家网络战计划是唯一对全范围目标构成的威胁,可能会损害美国的利益。这些威胁范围从政治宣传和低层次的骚扰网页,到造成生命损失和基础设施破坏的活动。在一系列网络威胁中,我们可以看到:只有政府资助的开发项目才能可持续,能构成广泛、长期损害美国关键基础设施的能力。
能够有效使用技术和工具的谍报工作仍然有一些重要的限制因素,尤其是对比较困难的目标,如对某些网络或关键基础设施。在接下来的5到10年,似乎只有国家才能有计划、有条理、有保证和有资源,对攻击关键基础设施具有充分的开发能力。
他们的目的是削弱、破坏或摧毁美国。他们的次目的包括对攻击目标的间谍活动,对先进技术的间谍活动,破坏基础设施攻击美国经济,当受到美国的攻击时全范围攻击基础设施摧毁美国继续攻击的能力。
恐怖分子
美国传统的恐怖对手,尽管他们的意图是损害美国的利益,但他们的电脑网络能力和使用网络的本事,比其他的对手都欠发达。因此,他们只会造成有限的网络威胁。因为炸弹的效果仍然比字节更有效,恐怖分子有可能在短期内把注意力集中在传统的攻击方法上。我们预期更大规模的网络威胁有可能出现在未来技术能力更强的一代。
他们的目的是在整个美国平民中散布紧张情绪。他们的次目的包括:攻击造成50,000或更多的人员伤亡,攻击和削弱美国经济,转移全球反恐战争的方向。
工业间谍和有组织犯罪集团
国际企业间谍和有组织犯罪集团会对美国构成中等程度的威胁,方法是进行工业间谍活动、大规模货币盗窃、以及聘用黑客人才或利用他们的能力。
他们的目的是利润。他们的次目的包括对竞争对手或上面列出的其他团体进行攻击,窃取商业机密,用潜在的公开曝光为威胁,敲诈受影响的企业而获利。
黑客活动家
黑客活动家是一种小数量、外来的、在政治上活跃的黑客,包括有反美动机的个人和团体。他们构成了中等程度的威胁,进行一种孤立但有破坏性的攻击。大多数国际黑客活动群体的出现倾向于宣传,而不是对关键基础设施的破坏。他们的目的是支持他们的政治信仰。他们的次目的是宣传和破坏,以实现自己所谓的事业。

黑客
虽然众多的、宣传的网络攻击和各种事件都归因于孤独的电脑黑客,如黑客对国家级基础设施构成了威胁广、时间长的损害。大部分黑客没有必要对困难的目标进行威胁,如美国关键性网络,很少人有这样做的动机。不过,黑客在世界范围内大规模人口中构成比较高的威胁,短暂的隔离或中断会造成严重的损害,包括大范围的财产损失或生命的丧失。由于黑客人口的增长,一个非常熟练和恶意的黑客有可能用这样的攻击尝试并成功。
此外,相对不太熟练但全球数量庞大的黑客活动,增加了关键基础设施意外中断的可能性。
对于这个讨论的目的,黑客细分如下:
社区的黑客;
脚本小子是不熟练的攻击者,他们没有能力发现新漏洞或编写攻击代码,他们依赖于他人的成果和工具。他们的目的是有成就感。他们的子目的是获得网页的访问和破坏。
蠕虫和病毒编写者是用蠕虫和病毒编写传播代码的攻击者,但不是通常使用的穿透感染系统的利用代码。他们的目的是建立自己的名声。他们的子目的是对网络连接的计算机系统造成破坏。
安全研究员和白帽子有两个子类;臭虫猎人和利用编码者。他们的目的是利润。他们的子目的是提高安全性、挣钱、实现识别与利用。
专业黑客黑帽子,他们编写利用或渗透网络得到报酬;也分为两个子类:臭虫猎人,利用编码者。他们的目的是利润。
计算机安全社区性质
黑客和研究人员互动讨论共同的兴趣,不论帽子的颜色。黑客和研究人员会专注于一个或两个专业的领域,并依靠思想和工具的交流提高他们在其他方面的能力。有关计算机安全研究的信息缓缓从最好研究人员和黑客的内圆,用涟漪般的花纹扩散到一般的IT安全世界。

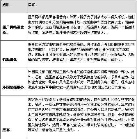
美国审计总署(GAO)威胁表
下表是摘自美国国家标准技术研究所(NIST)800-82,“监督控制和数据采集(SCADA)和工业控制系统安全(中小企业草案)指南”,对控制系统网络的各种威胁提供了一般描述:



(转载)



