大联大旗下品佳的高整合USB充电电源适配器解决方案特别针对于USB充电的应用方面,实现低成本、体积小、重量轻的产品设计。
2016年1月7日,致力于亚太地区市场的领先半导体元器件分销商---大联大控股宣布,其旗下品佳推出基于Richtek(立锜科技) RT7786和RT7207的高整合USB充电电源适配器解决方案。
大联大品佳代理的Richtek(立锜科技)推出RT7786+RT7207为一高整合度PWM +USB-PD Controller,它具备许多特征能提升低功率反驰式(Low-power Flyback)变压器的性能,特别针对于USB充电的应用方面,已取得USB-PD 协会认证。该方案能以最简化的回路设计完成。使用RT7786+RT7207将能够同时实现低成本、体积小、重量轻的产品设计。
为降低待机功耗,Richtek(立锜科技)采用专有的Green-Mode 设计模式,以线性降频方式低于Light-Load 状态。使用专有的Green-Mode设计产品将能轻易的符合电源相关法规要求。而RT7207为高整合度IC,同时内建CC/CV、LDO、TL431、OVP、OTP、SR、Cable Comp、Charge Pump、PMOS drive、Quick Discharge、Single Fault、PWM Off @ OVP,且不需在额外增加线路。

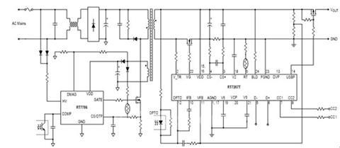
图示1-大联大品佳代理的Richtek(立锜科技)RT7786+RT7207USB充电电源适配器解决方案框架图
RT7786 Features
• Designed for adaptive power
• Wide Vdd Range ( 7V~38V)
• Adaptive Vo OVP , UVP for < 3V
• Feedback Loop Fault Protection
• Adaptive Loop Gain for Loop Stability
• Adoptive Current Limit to meet LPS
• High Efficiency:
• CCM/QR Hybrid Control
• Power Saving < 30mW @ 5V
• Other Protection:
• Vdd OVP, OCP, OLP, OTP, Adjustable Constant Output Power , Brown in/out protection, Secondary Rectifier Short Protection , Adaptive Vo OVP
RT7207 Features
• USB PD 2.0 Type-C Compliant , Other protocol is optional
• Highly Integration:
• ARM M0 MCU embedded
• Transceiver embedded for BMC.
• Programmable Type C current mode setting. (default, 1.5A, 3A)
• CV and CC Control
• Synchronous rectifier driver and controller (Operate in both DCM and CCM for wide output voltage range (RT7207T)
• BLD pin for quick discharge
• Shut regulator and Programmable cable compensation built in
• Charge pump built in for wide VDD operation range ( 3V to 20V ).
• USBP pin to directly drive external isolation P-MOSFETs .
• Green mode in standby for power saving
• Protection:
• OTP, Adaptive OVP, Programmable UVP, SCP
关于大联大控股:
大联大控股是全球第一,亚太区市场份额领先的半导体元器件分销商,总部位于台北(TSE:3702),旗下拥有世平、品佳、诠鼎及友尚,员工人数近6,000人,代理产品供应商超过250家,全球超过120个分销据点(亚太区约70个),2014年营业额达149亿美金(自结)。(*市场排名依Gartner公布数据)
大联大控股开创产业控股平台,持续优化前端营销与后勤支持团队,扮演产业供应链专业合作伙伴,提供创造需求(Demand Creation)、交钥匙解决方案(Turnkey Solution)、技术支持、仓储物流与IC电子商务等增值服务,满足原始设备制造商(OEM)、原始设计制造商(ODM)、电子制造服务商(EMS)及中小型企业等不同客户需求。国际化经营规模与本地化销售渠道,长期深耕亚太市场,连年获得专业媒体评选为「亚洲最佳IC分销商」。
为提高大联大的本土化服务质量,满足大中国区服务区域客户的差异化需求,大联大(中国)服务六大领域包括中资(China-Based Manufacturers)、台商(Taiwan-Based Manufacturers)、外商(Electronic Manufacturing Service)、日商(Japan-Based Manufacturers)、韩商(Korea-Based Manufacturers)及港商(HongKong-Based Manufacturers)客户。大联大除提供客户最佳的交钥匙解决方案(Turnkey Solution),并为满足客户小批量器件采购需求,特别成立专责的小批量服务团队(SQS, Small Quantity Service)。大联大已分别于内地及香港成立大联大商贸、大联大商贸(深圳)及大联大电子(香港),以「产业首选.通路标杆」为企业愿景,全面推行「团队、诚信、专业、效能」之核心价值观,以专业服务,实现供应商、客户与股东互利共赢。
(转载)



