查找线性稳压器时,面对无限多的产品型号,利用参数搜索工具可以把选择范围缩小到少数几个,看起来非常简单。需要什么样的输出电压?负载电流是多少?承受的输入电压范围如何?稳压器需要工作在什么压差下?最大输入电压是多少?封装和外部元件尺寸?接下来是细节处理。如果负载对电源波动非常敏感怎么办?可能要求极低的输出噪声和很高的PSRR。如果设计采用电池供电,则对静态电流的要求也会非常严格。
现在,您已经将范围缩小到那些能够满足具体应用的器件。但这并没结束。在最终决定之前,以下5个因素还需要考虑。
● 稳压器如何启动?
● 接近最小压差时,静态电流是否依然保持在非常低?
● 对于实际负载,而非数据手册测试数据,器件的负载瞬态响应如何?
● LDO输出纹波是否主要取决于PSRR,或者主要由LDO输出噪声决定?
● 器件关断状态下的参数如何?
为什么这些问题如此重要?实际应用中,线性稳压器的有些表现可能使您感到很陌生,需要花费额外的时间诊断电路板的故障,甚至需要重新设计。
本应用笔记对LDO的上述要点进行了阐述。希望有助于您的线性稳压器选型和设计。
1. 启动
大多数稳压器都配备了使能输入,用于控制稳压器的上电或关断,以节省功耗。带有使能输入的稳压器通常也带软启动功能。软启动可防止稳压器打开时造成输入电源过载。软启动通常采用以下两种方式之一。
电流软启动
第一种方法是电流软启动。大多数稳压器具有电流限值;电流软启动是缓升或步进到该电流限值。由于输出电容充电量远远小于最大负载电流,软启动使得输出电压缓慢上升。电流软启动的优点是稳压器输入电流稳定上升,不会将负载启动的瞬态电流传递到输入。
使能负载时,大家可能会注意到输出电压斜率突然改变方向的一个点。这是因为负载电路打开并尝试在稳压器处于限流的条件下启动工作。如果负载电流超过软启动电流,负载本身将进入欠压状态,造成复位。随着负载电流的打开和关闭,这种循环会不断持续。最后软启动电流达到足够高的水平,能够支持负载供电,释放复位,负载电路正常唤醒。
电压软启动
第二种软启动是缓升输出电压。缓升输出电压会在输出电压上产生单调变化,当下游电路开启时不产生任何电压瞬变。这样也能防止负载多次进入复位状态,因为输出电压仅穿越负载欠压门限一次。
电压软启动期间的浪涌电流取决于输出电压和输出电压的变化斜率,在加上负载吸收的电流。典型情况下,按照浪涌电流大约为最大额定输出电流的1%至10% (使用推荐的最小输出电容)来设置输出电压斜率。将浪涌电流设置为小于最大负载电流的10%,为负载及任何额外输出电容需要的电流提供了裕量。其缺点是输入电流与负载变化有关,不能直接控制;优点是能够避免系统多次复位。
图1所示为电流软启动和电压软启动对比。

图1. 电流软启动和电压软启动对比
2. 静态电流与压差
如果系统由电池供电,稳压器的电源电流非常重要。负载电路可短暂工作,然后长时间处于待机状态,以节省功耗。此时,电池寿命很大程度上取决于稳压器和负载的静态电流。如果是这种情况,则要考虑选择低静态电流的线性稳压器。
假设随着电池电量的消耗,使得输入与输出之间的压差达到很小的状态。此时的线性稳压器,即使负载电流非常小,也会强制FET导通,最大程度地减小输入与输出之间的压降。工作在最低压差时的潜在问题是,驱动稳压器输出FET的栅极驱动电路将消耗较大电流(图2)。使得“待机模式”变为“电池快速放电模式”。

图2. 最低压差条件下,MG驱动阻抗造成静态电流增大
即使很好的IC设计,静态电流在最低压差条件下增大的现象也并不罕见。小压差下的电源电流提高2倍很常见,有些设计甚至增大10倍或更多。有些器件在EC表或静态电流与输入电压关系的典型工作特性曲线中给出压差与电源电流的对应关系。但更多情况下,数据手册给出的是叫高压差下的电源电流。
对于具体应用,如果低压差条件下的静态电流非常重要,应选择提供该信息的LDO,或者进行实际测量,确定性能满足要求。
3. 负载瞬态响应
负载快速变化期间,多数稳压器都具备一定的能力使输出保持在稳压范围内。负载变化时,输出FET栅极驱动需要随之变化。而栅极驱动达到新水平所需的时间决定了输出电压的瞬态下冲或过冲。
满载时的快速瞬变会造成最差情况下的瞬态下冲。选择稳压器之前,须务必检查瞬态响应。与从1%满载作为初始条件相比,从10%满载开始通常会给出更好的结果;因为10%负载预偏置与1%负载预偏置相比,输出FET栅极电压更接近其最终值。负载从空载变为满载,要想获得较好的负载瞬态响应比较困难。
保证稳压器输出负载最小在一定程度上可以规避大的负载瞬变,但这不是有效的解决方案。当稳压器从满载跃变到轻载时,往往会发生输出过冲。而稳压器从过冲状态恢复的过程中,器件处于比较敏感状态 —— 此时的输出FET完全没有偏置。这种状态下,如果出现另一次负载阶跃,输出则出现下冲,比第一次更为严重。
如果存在任何快速开启、关断负载的情况,最好在类似条件下检查每个稳压器的负载瞬态响应。图3所示为双脉冲负载瞬变期间的性能。

图3. 双脉冲负载瞬变时的输出下冲
4. 噪声与电源抑制比(PSRR)
显而易见,大多数设计用于低噪声输出的稳压器也具有优异的PSRR。无论何种原因,负载对电源纹波都非常敏感。
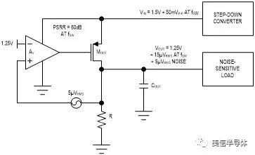
使用开关稳压器时,PSRR比输出噪声问题更严重。比如,一个线性稳压器的前端使用了降压型调节器产生的电压作为输入,而其输出端的负载又对噪声非常敏感。如果降压型调节器的纹波为50mVP-P @ 100kHz,线性稳压器在100kHz下的PSRR为60dB,则输出纹波为50uVP-P,等效输出噪声大约15uVRMS。而同一线性稳压器在10Hz至100kHz带宽范围内的总输出噪声可能小于5uVRMS,由于PSRR和输入电压纹波,使得输出纹波产生的噪声达到稳压器本身噪声的3倍,如图4所示。

图4. 输出噪声指标变差主要取决于PSRR
对于较高的输出电压,线性稳压器的输出噪声可能成为PSRR的决定因素。这是因为分压后的反馈输入噪声增大了。假如一个线性稳压器将噪声较高的升压转换器的17V输出转换为噪声较小的16V电源,纹波小于100uV。开关频率处的PSRR为60dB,50mVP-P升压转换器纹波将衰减到50uVP-P,或者输出噪声15uVRMS。如果采用5uVRMS低噪声基准和反馈运放输入,我们来看一下反馈输入产生的问题。如果反馈输入调整在1.25V,电阻反馈网络将输出设置为16V,那么输出噪声将增大到5uVRMS x (16V/1.25V),即64uVRMS,这可能成为主要的噪声源。图5显示了高压输出造成的输出噪声性能下降。
在查找线性稳压器时,如果为噪声敏感的负载供电,通常既需要考虑输出噪声,也需要考虑PSRR。

图5. 高压输出造成的噪声性能下降
5. 输入保护
线性稳压器的输出调整管大多包含体二极管,该二极管可防止输出比输入高出0.7V以上。大多数情况下,该二极管不是问题,但在两种情况下会引起麻烦。
反向电压保护
有些情况下,输入电压可能接反,导致极性反转,比如放置9V电池的两个金属触点。尽管连接器能够防止电池永久性反接,但在用户更换电池时会有几秒或更长时间的反向电压。
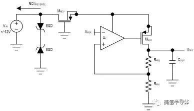
反向电压保护允许输入引脚电压低于地电位,不会吸收显著电流。为达到这一目的,需要通过串联开关将输出FET的体二极管断开。大多数稳压器都包括二极管,防止任何引脚电压低于地电位,防止引脚发生静电放电,即ESD。为实现反向电压保护,也需要去除该二极管的影响,并采取不同的保护器件,参见图6。
MAX1725是一款具有反向电压保护的器件,允许输入比地电位低12V,不会吸收大的电流。

图6. 反向电压保护
反向电流保护
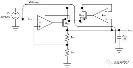
线性稳压器的反向电流保护很容易与反向电压保护混淆。尽管效果相似,都是阻断输出FET体二极管的反向电流传导,但控制方法完全不同。图7所示为反向电流保护工作原理。
对于较高容性负载的情况,例如,具有许多分布式电源去抖电容的音频电路,采用线性稳压器供电。同时假设该线性稳压器由大电流降压转换器供电,关断状态下,转换器将其输出短路至地。我们会毫不奇怪地发现,在第一次关断事件期间,由于负载电容网络同时通过线性稳压器的体二极管进行放电,线性稳压器可能被损坏。
具有反向电流保护的线性稳压器在输入电压下降到输出电压以下时,断开体二极管,可以避免这一问题。如果输出电压之前在稳压范围内,输出FET将导通,在触发保护电路之前,会有少量反向电流流通。注意,反向电流保护仅仅消除从输出到输入的电流,但在输入引脚电压低于地电位时并未阻断电流,就像反向电压保护那样。MAX8902是一款具有反向电流保护的器件,在输入短路至地时可阻断负载电容的电流倒灌。

图7. 反向电流保护
总结
我们以上讨论了线性稳压器的一些特殊情况,这些问题可能在数据手册或参数搜索中发现不了。有时候不太容易确定每款线性稳压器会出现哪种状况,但了解潜在问题就为您查找正确的器件提供了很大优势。
(转载)



