简介
传统的高压隔离反激式转换器利用光耦合器将稳压信息从次级侧基准电源电路传输到初级侧,由此实现准确稳压。问题在于光耦合器会大大增加隔离设计的复杂性:存在传播延迟、老化和增益变化,所有这些都会使电源回路补偿变得复杂,且会降低可靠性。此外,在启动过程中,需要采用泄放电阻或高压启动电路来初始启动IC。除非在启动组件中额外添加一个高压MOSFET,否则泄放电阻将消耗大量电源。
LT8316是一种微功率、高压反激式控制器,不需要光耦合器、复杂的次级侧基准电源电路或附加的启动组件。
扩展电源电压
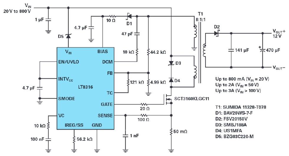
LT8316采用热增强型20引脚TSSOP封装,去除了4个引脚,以显示高压间隔。通过对第三绕组的隔离输出电压采样,无需采用光耦合器来进行稳压。输出电压通过两个外部电阻和第三个可选温度补偿电阻进行编程。准谐振边界模式操作有助于实现出色的负载调整、小变压器尺寸和低开关损耗,特别是在高输入电压下。由于输出电压是在次级侧电流几乎为零时检测,所以无需采用外部负载补偿电阻和电容。因此,LT8316解决方案采用的组件数量较少,大大简化了隔离反激式转换器的设计(参见图1)。
图1.完整的12 V隔离反激式转换器,适用于20 V至800 V广泛输出,最小启动电压为260 V。
LT8316的额定工作电压最大为600 V,但可以通过更换与VIN引脚串联的齐纳二极管来进行扩展。齐纳二极管的电压会降低供给芯片的电压,使得电源电压超过600 V。
图1所示为输入电压为18 V至800 V的反激式转换器的整个原理图。如需查看详细的组件选择指南,请参考LT8316数据手册。220 V齐纳二极管与VIN引脚串联时,最小启动电压为260 V,鉴于齐纳二极管存在电压容差,这个值可能存在微小差异。注意,在启动后,LT8316一般以低于260 V的电源电压工作。
图2显示了不同输入电压下的效率,反激式转换器的峰值效率达到91%。即使没有光耦合器,不同输入电压下的负载调整仍然保持准确,具体如图3所示。
图2.图1中反激式转换器的效率。
图3.图1中反激式转换器的负载和电压调整率。
低启动电压设计
之前的解决方案虽然将输入电压扩展到800 V,但齐纳二极管将最小启动电压提高到了260 V。挑战在于,有些应用既需要高输入电压,也需要低启动电压。
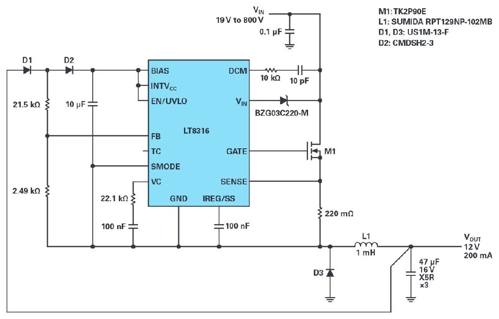
图4所示为备选的800 V最大输入电压解决方案。这个电路使用齐纳二极管和一个二极管来构成电压稳压器。输入电压可以稳定增加至800 V,而VIN引脚的电压稳定保持在560 V左右。这个电路的优点在于,它允许LT8316以更低的电源电压启动。
图4.隔离反激式转换器的原理图:20 V至800 V输入转换至12 V,启动电压低。
图5.电源电压最高800 V的非隔离降压转换器的原理图。
非隔离降压转换器
LT8316的高压输入功能在简单的非隔离降压转换器中可以轻松实现,且无需采用隔离式变压器。采用价格相对便宜的现成电感作为电磁组件。
对于非隔离降压应用,LT8316的接地引脚连接至降压拓扑的开关节点,其电压可变。LT8316采用独有的检测方法,只在开关节点接地时检测输出电压,因此降压原理图相当简单。
与反激式转换器一样,降压转换器的电源电压也可以扩展。图5显示了输入电压最高可达800 V的降压转换器的原理图。LT8316的电源电压和VIN引脚之间存在一个220 V齐纳二极管。鉴于齐纳二极管存在电压容差,最小的启动电压为260 V。启动之后,LT8316继续以更低的电源电压正常运行。图6显示了不同输入电压下的效率,降压转换器的峰值效率达到91%。图7显示了负载和电压调整率。
图6.图5中降压转换器的效率。
图7.图5中降压转换器的负载和电压调整率。
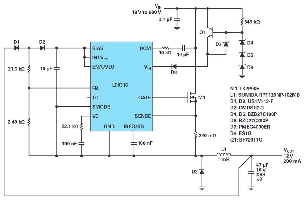
图8.采用低启动电压的800 VIN非隔离降压转换器的原理图。
与图4中的反激式转换器类似,可以在电源电压和VIN引脚之间增加电压稳压器,以使降压转换器实现低启动电压。需要注意的是,GND引脚和VIN引脚之间存在一个体二极管,它会增高晶体管的射极电压,导致基础射极击穿。为了防止出现这种情况,我们增加两个二极管来保护该晶体管。图8所示为低启动电压解决方案。
结论
LT8316在准谐振边界模式下工作,无需采用光耦合器即可实现出色稳压。此外,它还具有丰富的特性,包括低纹波突发模式(Burst Mode®)工作、软启动、可编程电流限制、欠压锁定、温度补偿和低静态电流。高度集成简化了组件数量较少的高性能解决方案的设计,涉及的应用范围非常广泛,从由电池供电的系统到汽车、工业、医疗、电信电源以及隔离辅助/家用电源。
(转载)



