简介
每一代新的计算系统总是比上一代产品要求更高的总功率和更低的电源电压,从而使电源设计人员面临在更小面积上保持更高输出电流的难题。在高功率密度和低输出电压条件下,散热问题上升为首要设计考虑因素,尤其是对于低噪声应用中的线性稳压器而言。并联LDO稳压器可以提高电源电流并减少散热,从而降低任何特定元件的温升幅度以及所需的散热器件尺寸和数量。
本文说明如何将3 A LT3033极低压差稳压器(VLDO)并联产生3 A以上电流并改善散热情况。利用LT3033的内置输出电流监测功能可以简化并联电路的设计,实现均流。
LT3033的输入电压范围是1.14 V至10 V, 输出电压可低至0.2 V,负载电流可达3 A。在满负载时的压差仅95 mV。工作时静态电流为1.8 mA,关断时降至22μA。可由用户设定的限流功能和热保护使其具有高电流、低电压应用所必需的鲁棒性。
参考设计:3 A、单VLDO应用
图1显示LT3033通过1.2V输入电源提供0.9V、3A的输出。IN和OUT引脚需要至少10 μF的极低ESR陶瓷电容,以保持稳定性。在VOUT和ADJ引脚之间增加一个前馈电容(CFF),可改善瞬态响应并降低输出电压噪声。在REF/BYP引脚到GND之间设置10 nF旁路电容通常可在10 Hz至100 kHz带宽内将输出电压噪声降至60 μV rms,并软启动基准电压源。调节所需的最小输入电压等于调节输出电压VOUT加上压差或1.14 V,取其较大值。演示板见图2。
图1.LT3033典型应用。

图2.LT3033演示板。
客户可以通过在ILIM引脚与GND之间连接一个电阻自行设定限流值,在宽温度范围内精度可达±12%。当输入与输出的差分电压超过5 V时,具有折返功能的内部限流会替代外部限流。
LT3033通过测量IMON到GND的电阻电压来实现输出电流监测。IMON引脚是芯片内部PNP的集电极,它以1:2650的比率镜像LT3033输出PNP的电流。当电阻电压不高于VOUT–400 mV时,它与输出电流成正比。

该输出电流监测功能有助于实现多个LT3033的均流。
尽管LT3033的尺寸很小,但它仍然集成了许多保护功能,包括具有折返功能的内部限流、热限制、反向电流和电池反接保护。
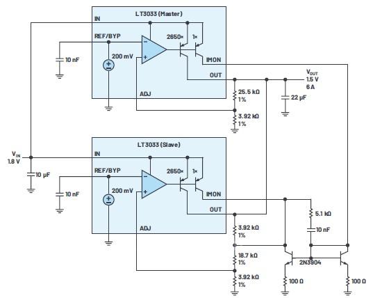
两个LT3033并联用于6 A应用
对于需要3 A以上电流的应用,可以利用其电流监测功能将多个LT3033并联。图3显示两个LT3033以及两个2N3904 NPN器件通过并联,以产生1.5 V、6 A输出。每个器件的IN引脚和OUT引脚分别相连。一个LT3033充当主器件,控制另一个LT3033从器件。
将IMON引脚与NPN电流镜组合使用,可创建一个简单的放大器。该放大器将电流注入LT3033从器件的反馈分压器中,强制使每个LT3033的IMON电流相等。100 Ω电阻可在满负载条件下提供113 mV的发射极负反馈,以确保良好的电流镜匹配。LT3033从器件的输出电压设置为1.35 V,比电路输出低10%,以确保LT3033主器件掌握控制权。LT3033从器件的反馈电阻拆分成多个区段,以确保为从器件的NPN提供足够的裕量。从器件的IMON引脚上添加了一个10 nF电容和5.1 kΩ电阻的组合,对反馈环路进行频率补偿。
尽管该电路可以提供6 A的负载电流,但由于两个NPN器件之间的失配导致电路板上热量分布不均匀,从而限制了均流精度。使用匹配的单芯片晶体管(例如,ADI公司的MAT14)来代替两个分立式NPN器件,可以获得更高的均流精度。MAT14是一款四通道单芯片NPN晶体管,具有出色的参数匹配性能。其最大电流增益匹配为4%。
图4比较了使用分立式和匹配的NPN器件时每个LDO稳压器的相应输出电流。与2N3904相比,MAT14电流镜的电流失配率从5.3%降至1.6%。

图3.两个LT3033并联。
图4.通过使用匹配的MAT14单芯片四通道三极管和并联LDO稳压器,降低了均流失配。
图5.采用MAT14,四个LT3033并联。
图6.四个LT3033并联时的热性能。
使用匹配元件并联四个LT3033,以实现平衡均流和均匀散热
通过扩展电流镜和添加LT3033从器件,该并行电路架构可根据需要扩展,使用更多LT3033。图5显示使用MAT14、四个LT3033并联的均流解决方案。热性能如图6所示。四个LT3033的温度在51°C至58°C范围内。考虑每个器件沿输入走线的压降,电路板上散热均匀,表明该解决方案实现了平衡均流。图7显示在1.8 V输入下运行提供1.5 V输出、12 A电源的瞬态响应。

图7.四个LT3033并联的负载瞬态响应。
结论
LT3033是一款3A VLDO稳压器,采用3 mm × 4 mm封装。其内置输出电流监测功能,将多个LT3033 VLDO稳压器并联即可用于大电流应用。LT3033在满负载条件下的典型压差仅为95 mV,非常适合低输入电压至低输出电压的大电流应用,与开关稳压器的电效率相当。其他特性包括可设定限流、电源良好标志和热限制,可提供可靠和稳定的解决方案。电池供电系统可受益于低静态电流和电池反接保护。
(转载)



