DC-DC转换器通过反馈控制系统,将不断变化的输入电压转换为(通常)固定的输出电压。反馈控制系统应尽量保持稳定,以避免出现振荡,或者发生最糟糕的情况:输出未经调节的输出电压。控制系统的速度应尽可能快,以响应动态变化(例如快速的输入电压变化或输出端的负载瞬态),并最大程度降低经调节的输出电压之间的压差。要表现控制环路的行为,可以使用典型的波特图来显示随频率变化的相移和环路增益。此控制环路可以使用模拟或数字技术实现。
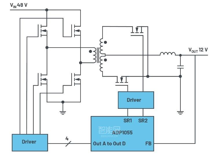
图1.全桥应用中的ADP1055数字开关稳压器
有些数字电源提供控制环路优化,可以极快地对动态影像做出响应。图1显示带ADP1055控制器IC的电路示例,该电路已经受数字控制环路优化。数字控制器为设计人员提供诸多控制功能,有些甚至能在操作期间实施动态控制。图2显示可通过ADP1055评估软件控制的ADP1055的各种功能。
图2.数字电源使得设计人员能够通过图形用户界面,轻松管控电源参数
非线性增益/响应函数提供了一项与控制环路相关的极为有趣的设置选项,该设置通过滤波器按钮访问。非线性增益/响应支持对控制环路实施动态调节,例如,在负载瞬变之后。电源在经历很大的负载瞬变之后,其输出电压通常会高于或低于理想的整流电压值。在仅采用模拟器件的控制环路中,控制环路和电源功率级中的组件被用于最大程度降低电压在大部分可预期情况下的波动。动态可调节控制环路(例如ADI公司的ADP1055中的环路)的优势在于:可以立即调节环路的响应,以在差异甚大的各种情形下实施补偿。
图3.根据输出电压状态设置控制环路增益
图3显示控制此函数的界面。图中用蓝色表示输出电压在经历由高至低的负载瞬变后的典型行为。可以看出,稳压器输出端的电压响应通常会出现过冲。当输出电压超过某些阈值时,可以通过简单增加控制环路增益来最大程度降低过冲。
在图3的示例中,设置的标称输出电压为12 V。可调控制环路增益可以设置为多个值,具体由输出电压决定。例如,如果因为误差放大器的增益增加,使得电压升高至12.12 V以上,则可以在对应的下拉菜单中设置控制环路。还有三个其他的电压阈值高于12.12 V,可以使用独立的增益设置。注意,这些增益设置与在设计稳压环路时设置的极点和零完全无关。
通过可调、基于电压的增益设置可以查找更快响应电压过冲的控制环路设置,由此优化输出电压反馈控制的质量。注意,正常工作时,经优化的控制环路特性不会受到影响。可以使用数字控制器(例如ADI公司的ADP1055)在特定条件下(例如在经历负载瞬变之后)动态调节控制环路,但在使用传统的模拟控制环路时,则很难实施。
(转载)



