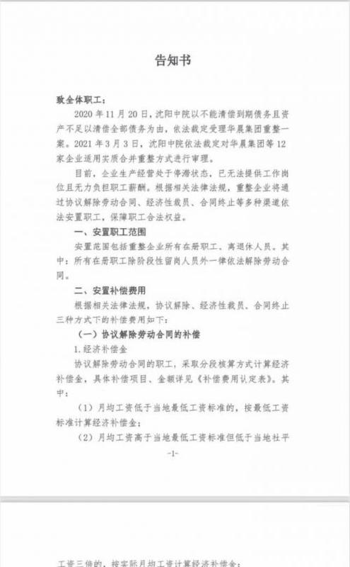
据报道,当前华晨集团正在着手进行职工安置问题,目标正是华晨中华相关员工,涉及人数近3000人,且已经下发了《告知书》。

据一位内部人士透露:“从下发告知书到10月25日是让员工自愿签署协议解除劳动合同,10月26日开始就是经济性裁员了。虽说是自愿,但已经暂停了员工下个月的社保,大部分员工没有办法都选择签协议了。”
不仅如此,一位接近华晨集团的人士透露:“华晨雷诺(即华晨雷诺金杯汽车有限公司)那边也马上要进行员工的优化,现在全员放假,只留了部分值班人员。”
为此财经网汽车分别联系到华晨集团与华晨雷诺方面,但截至发稿时未得到对方回应。
据报道,华晨中华方面的员工安置处理已经基本进入尾声,大部分员工都已签完离职协议。
值得注意的是,《告知书》显示,上述职工安置范围包括重整企业所有在册职工、离退休人员。其中,所有在册职工除阶段性留岗人员外一律依法解除劳动合同。
对于协议解除劳动合同的员工,华晨集团表示将采取分段核算方式计算经济补偿金;对未协议解除劳动合同的职工,在2021年10月31日前实施经济性裁员,补偿标准将依法执行。自2021年11月1日起,华晨集团方面不再对协议解除劳动合同的员工和经济性裁员员工支付一切工资福利待遇。
某知情人士透露,员工即便签了协议解除劳动合同,也不能立马拿到经济补偿。
在《告知书》中,华晨集团方面表示,重整企业欠付职工工资等费用及上述补偿费用,按照债权人会议通过及法院批准的重整计划内容支付,或在满足其他法律条件时支付,原则上不晚于2022年9月30日。
(转载)



