赛车刹车系统是赛车系统上具有相对独立功能的子系统,其作用是承受赛车的静态重量、动态冲击载荷以及吸收赛车刹车时的动能,实现赛车的制动与控制。其性能的好坏直接影响到赛车的快速反应、安全制动和生存能力,进而影响赛车的整体性能。本文设计了赛车全电防滑刹车控制器的硬件和软件,最后研究了适合于赛车刹车的控制律。
2 系统硬件电路设计
本赛车刹车控制器是由防滑控制器和电机驱动控制器组成。两个控制器都是以DSP芯片为核心。防滑控制器主要是以滑移率为控制对象,输出给定的刹车压力,以DSP芯片为CPU,外加赛车和机轮速度信号调理电路等。电机驱动控制器主要是调节刹车压力大小,并且控制电动机电流大小,也是以DSP芯片为CPU,再加外围电路电动机电流反馈调理电路、过流保护电路、刹车压力调理电路、四组三相全桥逆变电路等构成电机驱动控制器。
2.1 DSP的最小系统
DSP的最小系统主要涉及存储器扩展、JTAG接口配置、复位电路、ADC模块的设置以及时钟电路的设计等。
1、片外存储器扩展。
片外存储器是为了弥补DSP内部RAM的不足,同时也考虑到调试过程中可以方便将程序下载到片外高速Static RAM中。外部的静态随机存储器采用CY7C1041CV33。DSP既可以使用片内程序存储器,也可以使用片外程序存储器,这由引脚XMP刀MC决定的。JTAG接口。在程序需要调试时,程序下载是通过JTAG接口完成的,这个接口经过仿真器与PC机的并行口相连。
2、复位电路与时钟源模块。
用阻容电路产生上电复位和手动复位的低电平复位电路,产生复位信号。外加一个硬件看门狗,其输出端产生复位信号WDRST。电源芯片的两个输入都为+5V,输出为+1.9V和+3.3V电源为DSP供电,输出电源分别有两个复位信号,当电源不稳或过低时,将产生复位信号。
3、模数转换ADC模块的硬件配置。
模数转换ADC输出电压2V,要求输出端接一个低的ESR容量为10μF的陶瓷电容到模拟地。如果软件设置在外部参考模式下,ADCREFP能够接外部输入为2V的参考电压,并且接一个低的ESR容量为1μF到10μF的电容。否则,AD的内部参考源的精度将受到影响。
2.2赛车前轮与刹车机轮速度信号处理电路
赛车防滑控制器主要是以滑移率为控制对象,防止赛车打滑,由滑移率的偏差大小调节后输出压力参考值,以跟踪给定的滑移率大小。防滑控制器上必须有赛车前轮和刹车机轮速度信号的调理电路,主要是为了得到反馈的滑移率。赛车速度信号是以自由滚动的赛车前轮速度信号代替。在赛车的前轮与刹车机轮上都装有测速传感器,当轮子转动时,测速传感器会产生正弦波形式的交流信号,机轮每转动一圈,测速传感器发出50个周期的正弦交流信号。正弦交流信号的振幅随轮子速度的变化而变化,其信号为偏压2.5V,峰值为0.3V,最大信号幅值不超过5V的正弦波信号。将此正弦波信号转换成同频率的方波后送入DSP的捕获单元,捕获方波相邻上升沿的计数值间隔ncapture,即可计算得到轮子的转速值V。由于CPUCLK为150MHz,捕获时基为其中的一个定时器,n为CPUCLK的分频系数,凡为轮子的滚动半径,那么轮子速度的计算式为:
(1)
调理电路如图1所示:

图1速度调理电路
2.3 逻辑信号电路
电机驱动器选用ALTERA公司的MAX7000A系列器件对电机的转子位置等信号进行逻辑处理,选用多达有76路可编程I/0口和100引脚的EPM7128AE,该CPLD能够满足系统设计要求。器件EPM7128AE实现了电机的三相全桥逆变电路触发信号、过流保护、正反转、三相全桥的开通与关断等功能。一片CPLD器件EPM7128AE上有两个电机的逻辑信号。由于无刷直流电动机的霍尔位置传感器CS3020的输出是集电极开路结构,故上拉2KΩ电阻,再把霍尔信号SA, SB, SC送到CPLD的输入端口。其JTAG接口的TMS, TCK, TDI, TDO四个端子必须接上拉电阻,再接+5V电源。
2.4 无刷直流电动机的功率驱动电路
无刷直流电动机的功率驱动电路采用以IR公司的专用驱动芯片IR2130为中心的6个N沟道的MOSFET管组成的三相全桥逆变电路。其输入为以功率地为地的PWM波,送到IR2130的输入端口,输出控制N沟道的功率驱动管MOSFET,由此驱动无刷直流电动机。采用这种驱动方式主要是功率驱动芯片IR2130对“自举”技术形成悬浮的高压侧电源的巧妙运用,简化了整个驱动电路的设计,提高了系统的可靠性。而且IR2130驱动芯片内置死区电路,以及过流保护和欠压保护等功能,大大降低了电路设计的复杂度,进一步提高了系统的可靠性。
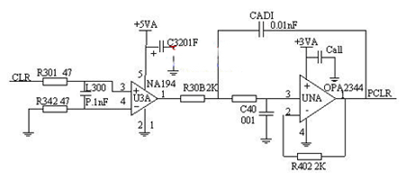
2.5 电流采样及过流保护电路
无刷直流电动机的电流是通过功率驱动电路母线上的电阻进行检测的。母线上面的电阻是由两个0.01Ω的功率电阻并联,采样电路是通过这两个并联的采样电阻进行电流采样的,采样电阻将电流信号转换为电压信号,电压信号送到电流监控芯片进行放大,然后经过由OPA2344构成二阶有源滤波电路滤波,最后得电流反馈信号,直接送到A/D转换器。

图2 电流采样电路
硬件过流保护电路,对系统的正常工作起到很重要的作用,主要是对功率器件MOSFET和电动机的保护。系统还带有软件保护功能,过流信号OVCURX送到DSP的输入引脚,当OVCUR为高电平时,DSP会产生电机控制转动信号ENABLE关断逻辑信号,使电机停转。芯片IR2130自身带有过流保护功能。
2.6 压力信号放大电路及其调理电路
压力信号放大器采用差分式实现的减法运算的放大电路,以超低漂移电压运算放大器为核心,放大倍数为40倍,放大器还配有调零位和灵敏度调节的功能。其中芯片7809为电源芯片7660提供+9V电压的,芯片7660将+9V的电压变为-9V,这两个电压+9V和-9V同时为OP07供电。
由于从电压信号放大器出来的电压信号范围为+1V~+5V,而DSP的A/D模块的参考电压为+3.3V,则采样的电压信号的最大值不能超过+3.3V。因此电压信号要经过调理电路将电压信号减小到+3.3v以下。调理电路采用精密的运算放大器OPA2344,将电压信号由+1V~+5V调理到+3V以下,需要设定放大倍数为0.6,以便于DSP进行采样。
3 控制器软件设计
本赛车刹车控制器的软件以C语言为主体,适当的采用汇编语言,这样的软件编写给整个系统软件带来了方便。C语言使DSP程序的开发速度加快,而且可读性和可移植性也大大增加,在TI公司的C2000 Code Composer Studio(CCS)集成开发环境下进行程序调试。由于篇幅限制,此处仅介绍系统程序初始化以及主程序流程。
1、系统程序初始化。
系统的程序在运行前,必须对DSP的时钟源、定时器、看门狗、AD模块、I/O口、捕获单元、中断等等进行初始化设置,使系统的内部资源、外围设备和硬件电路相匹配。系统在运行前,必须关掉所有的中断,以防止程序运行时产生不必要的中断或者程序跑飞等现象。因此在初始化后,系统才启动中断,使程序正常运行。
2、系统主程序流程。
赛车全电刹车系统的主程序包括程序初始化模块、定时器中断服务、模拟量定时采样模块、速度信号的捕获模块、滑移率控制模块、压力调节模块、电流调节模块等等。其中,定时器中断服务程序给电流、压力、滑移率模块提供固定的时钟触发,以此时间作为各个模块的调节基准。当程序运行时,首先关断系统的总中断,完成初始化,接收到刹车命令后,开启总中断,进入程序调节的死循环,直到程序运行结束。电流环调节的时间最短,反映最快,其调节时间长短与电流信号滤波参数、DSP采样速度、CPU时钟周期、软件滤波程序等都有关系,一般时间为零点几个毫秒。而压力调节环的时间设定为电流调节环的N倍,电流调节环和压力调节环的调节次数可以现场测定调节时间而确定,滑移率调节时间更长。系统的主程序流程图如图3所示。

图3 程序主程序流程图
4 系统模糊控制策略
模糊控制器是模糊控制在控制系统中应用的关键部分,其主要过程为将取到的系统控制回路中被控过程输出的精确量进行模糊化,并且作为模糊控制器的输入。模糊控制器的输入和输出都是实际的精确量。然后进行模糊推理,在内部建立语言型的模糊控制规则,由输入条件判断模糊输出。最后将模糊量转化为实际的精确量,即去模糊化。模糊控制器设计的具体过程如下图4所示。

图4 模糊控制器原理图
(转载)



