在环境比较恶劣,温度、压力、湿度、震动、噪声和电磁等因素时刻都可能发生变化的情况下,利用一般的网络技术来组建监控系统,可能会因为实时性不够强、灵敏度较小、延迟大、距离短、可靠性较低、受环境限制明显等缺陷,无法全面实时有效地实现安全监控。而随着微电子技术、数字技术、网络和通信技术的飞速发展,无线传感器网络以其成本低、组网灵活、受地理环境限制少、隐蔽性强、无人值守等优点,逐渐成为监控系统的首选。
在无线传感器网络中,低速率短距离的ZigBee技术是无线通信的首选技术之一。本设计以确保安全实时监控为出发点,运用Zigbee技术,以无线传感器网络节点为基础来进行语音和图像的无线传输。
ZigBee技术语音图像无线监控系统的构成
系统由语音的双向无线传输和图像的无线传输两部分组成,使工作人员在监控中心便可以方便地监视到一些环境比较恶劣的场合,及时处理各种运营事故,确保运营安全。
1 ZigBee技术实现语音无线传输
① 语音无线传输系统总体结构
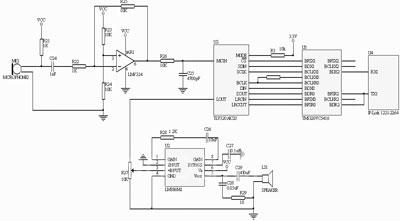
语音的无线传输以嵌入式微处理器和射频收发模块为核心,辅以外部的放大器、滤波电路、音频编解码器来实现,总体结构如图1所示。

图1 语音无线传输总体框图
运算放大器负责对麦克风接收到的语音信号进行放大和消除部分干扰;音频编解码器完成对语音信号的A/D、D/A转换和音频信号的编、解码;嵌入式微处理器负责存储、处理本身采集的数据以及其他节点发来的数据,协调与其他节点之间的通信;射频收发模块负责与其他节点进行无线通信,交换控制信息,完成数据的接收和发送;功率放大器对解码和D/A转换后的模拟语音信号进行放大,恢复成原来的数据信号后由扬声器输出。
② 语音无线传输系统器件选择
嵌入式微处理器选用TI公司的低功耗定点高性能TMS320VC5416。该DSP采用双电源供电,分别为内核电源1.6V和I/O电源3.3V两部分。主要特性有:速率最高达160MIPS;3条16bit数据存储器总线和1条程序存储器总线;1个40bit桶形移位器和2个40bit累加器;1个17×17乘法器和1个40bit专用加法器;最大8M×16bit的扩展寻址空间,内置128K×16bit的RAM和16K×16bit的ROM;3个多通道缓冲串口(McBSP);配有PCM 3002低功耗单片立体声音频编解码器,可对语音进行A/D和D/A转换。
射频收发模块选用符合IEEE802.15.4标准的IP-Link 1221-2264,该模块工作在2.4GHz频段,通信速率可达250kb/s,可提供高效能远距离联机能力,高输出功率与低信号灵敏度,适用于远距离及恶劣环境下的无线通信解决方案。该模块包含了通用I/O口、异步串行接口、JTAG口、USB口、外部供电接口等。其中,USB口负责与PC通信并对节点供电,外部供电接口支持 2.7~3.6V直流电源供电,同时还有两个A/D和两个D/A转换器。
音频编解码器选用TI公司生产的TLV320AIC23。其内核数字供电电压1.42~3.6V,模拟供电电压2.7~3.6V,均与TMS320VC5416兼容,这样,TLV320AIC23和TMS320VC5416之间就可以直接连接而不需要其他电平转换芯片;内置耳机放大器,支持立体声线路输入和麦克风输入两种方式,且对输入输出都具有可编程增益调节;TLV320AIC23的A/D转换和D/A转换部件集成在芯片内部,采用先进的sigma-delta过采样技术,可在8~96kHz的范围内提供16bit、20bit、24bit和32bit的采样,ADC和DAC的输出信噪比分别可达90dB和100dB。

图2 系统硬件电路
运算放大器由放大电路和滤波电路两部分组成。放大电路选用低功耗、低成本的LMV324放大器, 外加R和C构成的低通滤波电路。
功率放大器选用LM386。它是一种音频集成功放,具有功耗低、电压增益可调整、电源电压范围大、外部元件少和总谐波失真小等优点,在1脚和8脚之间增加一只外接电阻和电容,便可将电压增益调为20~200之间的任意值。
③语音无线传输系统硬件电路实现
麦克风获得的语音信号经放大后送入TLV320AIC23的麦克风输入端(MICIN),经A/D转换和音频编码,由两个多通道缓冲串行口McBSP0和McBSP1完成控制和通信。TMS320VC5416的McBSP2扩展成异步串行接口后将信号送至射频收发模块的异步串行接口,经载波信号进行调制,由发射天线向外发送。接收过程与上述过程相反。具体硬件电路如图2所示。

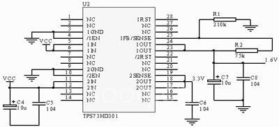
图3 电源电路
在硬件电路上,使用1.6V和3.3V两组电源供电,这里选用双输出LD0稳压器TPS73HD301(见图3)。TPS73HD301是TI公司提供的两路输出的电源芯片,输出电压一路为3.3V,一路为可调输出1.2~ 9.75V。
2 ZigBee技术实现图像无线传输
图像的无线传输以射频收发模块为核心,辅以外部的摄像头、电平转换芯片来实现,总体硬件结构如图4所示。

图5 数据发送和接收流程图
从摄像头输出的图像数据已经得到了较好的压缩,速率为几十kb/s,所以本系统使用RS-232串行口进行通信。由于RS-232串口的电平较高,必须经过MAX3232电平转换后再送至射频收发模块的异步串口上,经调制发送出去。接收端射频收发模块直接通过USB口插在上位机上,实现与上位机通信并对节点供电。
由于摄像头的供电电压为12V,射频收发模块的供电电压为2.7~3.6V,所以本系统使用12V和3.3V两组电源供电。
系统软件设计
在系统软件设计时,节点采用串口通信模式,利用中断的方法完成数据的接收和发送。数据的传送采用主从节点方式,利用USB接口实现与PC通信。要发送的数据按照Zigbee协议规定的最大帧长度打包,加上网络层、媒质访问控制层和物理层的帧头,将数据通过SPI总线,按用户要求发送到接收端的射频收发模块。当从节点向主节点发送中断请求时,自动转入中断服务子程序实现接收信息包和数据处理。本系统数据的发送和接收流程如图5所示。

图6 图像无线传输仿真结果
仿真结果及在工业控制中应用
在监控端采用Java编写的监控管理软件,通过串口、波特率、延时时间、红外灯、图片尺寸、图像传输时间等方面调节,向无线传感器网络发送监控命令,接收传感数据信息,实现图像数据的处理、接收、存储和显示等,将来自无线传感器网络的大量感知数据,以直观的方式呈现给工作人员。仿真结果如图6所示。
随着社会的进步和发展,在工业生产过程中首要强调的是安全问题。在那些危险的工业环境如矿井、核电厂、钢材加工厂中,可以使用该系统进行过程监控实施安全检查。在工业自动化生产线上,利用该系统可以大大改善工厂的运作条件,大幅度降低检查设备的成本。同时,由于可以提前发现问题,能够减少因生产事故带来的损失,促进生产的顺利进行,缩短设备停机时间,提高效率,并延长设备的使用时间。
结语
仿真结果显示,该系统可以在隧道、煤矿等环境比较恶劣的场合很好地实现语音和图像的实时无线传输,工作可靠、性能齐全,总体性价比较高,有着广泛的应用前景。其还可适用于工厂、银行、超市、监狱、酒店、商场等领域,具有一定的推广价值。
(转载)



