大规模数据中心、企业服务器或电信交换站使得功耗快速增长,因此高效AC/DC电源对于电信和数据通信基础设施的发展至关重要。但是,电力电子行业中的硅MOSFET已达到其理论极限。同时,近来氮化镓(GaN)晶体管已成为能够取代硅基MOSFET的高性能开关,从而可提高能源转换效率和密度。为了发挥GaN晶体管的优势,需要一种具有新规格要求的新隔离方案。
GaN晶体管的开关速度比硅MOSFET要快得多,并可降低开关损耗,原因在于:
●栅极电容和输出电容更低。
●较低的漏源极导通电阻(RDS(ON))可实现更高的电流操作,从而降低了传导损耗。
●无需体二极管,因此反向恢复电荷(QRR)低或为零。
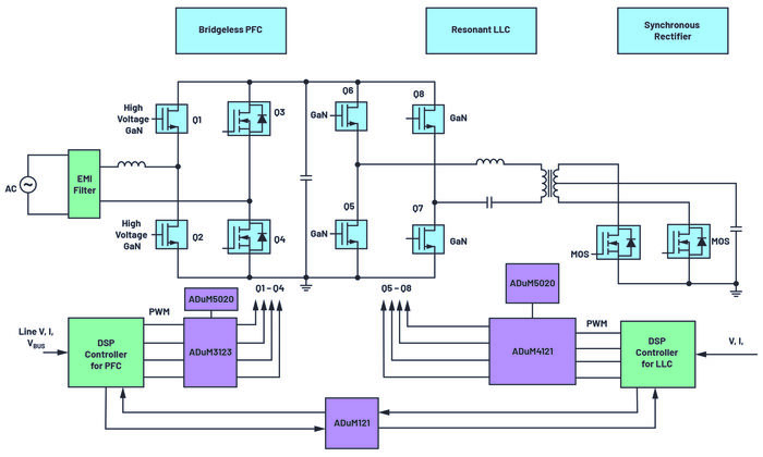
GaN晶体管支持大多数包含单独功率因数校正(PFC)和DC-DC部分的AC/DC电源:前端、无电桥PFC以及其后的LLC谐振转换器(两个电感和一个电容)。此拓扑完全依赖于图1所示的半桥和全桥电路。
如果将数字信号处理器(DSP)作为主控制器,并用GaN晶体管替换硅MOSFET,就需要一种新的隔离技术来处理更高的开关频率。这主要包括隔离式GaN驱动器。
图1.适合电信和服务器应用的典型AC/DC电源
典型隔离解决方案和要求
UART通信隔离
从以前的模拟控制系统转变为DSP控制系统时,需要将脉宽调制(PWM)信号与其他控制信号隔离开来。双通道ADuM121可用于DSP之间的UART通信。为了尽量减小隔离所需系统的总体尺寸,进行电路板组装时使用了环氧树脂密封胶。小尺寸和高功率密度在AC/DC电源的发展过程中至关重要。市场需要小封装隔离器产品。
PFC部分隔离
与使用MOS相比,使用GaN时,传输延迟/偏斜、负偏压/箝位和ISO栅极驱动器尺寸非常重要。为了使用GaN驱动半桥或全桥晶体管,PFC部分可使用单通道驱动器ADuM3123,LLC部分则使用双通道驱动器ADuM4223 。
为隔离栅后的器件供电
ADI公司的isoPower®技术专为跨越隔离栅传输功率而设计,ADuM5020紧凑型芯片解决方案采用该技术,能够使GaN晶体管的辅助电源与栅极的辅助电源相匹配。
隔离要求
为了充分利用GaN晶体管,要求隔离栅极驱动器最好具有以下特性:
●最大允许栅电压<7 V
●开关节点下dv/dt>100 kV/ms ,CMTI为100 kV/µs至200 kV/µs
●对于650 V应用,高低开关延迟匹配≤50 ns
●用于关断的负电压箝位(–3 V)
有几种解决方案可同时驱动半桥晶体管的高端和低端。关于传统的电平转换高压驱动器有一个传说,就是最简单的单芯片方案仅广泛用于硅基MOSFET。在一些高端产品(例如,服务器电源)中,使用ADuM4223双通道隔离驱动器来驱动MOS,以实现紧凑型设计。但是采用GaN时,电平转换解决方案存在一些缺点,如传输延迟很大,共模瞬变抗扰度(CMTI)有限,用于高开关频率的效果也不是很理想。与单通道驱动器相比,双通道隔离驱动器缺少布局灵活性。同时,也很难配置负偏压。表1对这些方法做了比较。
表1.驱动GaN半桥晶体管不同方法的比较
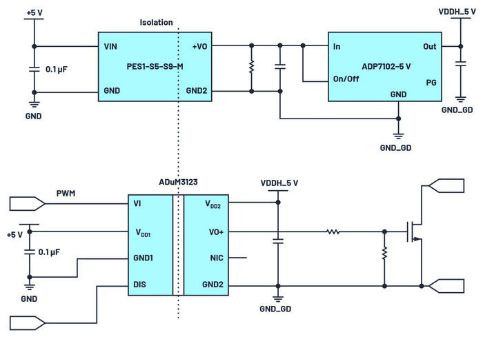
图2.在isoPower器件中实现UART隔离和PFC部分隔离,需要采用ISO技术及其要求
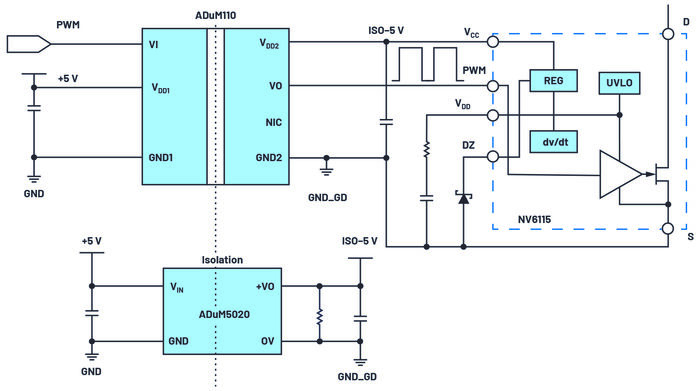
对于GaN晶体管,可使用单通道驱动器。ADuM3123是典型的单通道驱动器,可使用齐纳二极管和分立电路提供外部电源来提供负偏压(可选),如图3所示。
新趋势:定制的隔离式GaN模块
目前,GaN器件通常与驱动器分开封装。这是因为GaN开关和隔离驱动器的制造工艺不同。未来,将GaN晶体管和隔离栅驱动器集成到同一封装中将会减少寄生电感,从而进一步增强开关性能。一些主要的电信供应商计划自行封装GaN系统,构建单独的定制模块。从长远来看,用于GaN系统的驱动器也许能够集成到更小的隔离器模块中。如图4所示,ADuM110N等微型单通道驱动器(低传输延迟、高频率)和isoPower ADuM5020设计简单,可支持这一应用趋势。
图3.用于GaN晶体管的单通道、隔离式isoCoupler驱动器
图4.iCoupler ADuM110N和isoPower ADuM5020非常适合Navitas GaN模块应用
结论
与传统硅基MOSFET相比,GaN晶体管具有更小的器件尺寸、更低的导通电阻和更高的工作频率等诸多优点。采用GaN技术可缩小解决方案的总体尺寸,且不影响效率。GaN器件具有广阔的应用前景,特别是在中高电压电源应用中。采用ADI公司的iCoupler®技术驱动新兴GaN开关和晶体管能够带来出色的效益。
参考资料
Bismuth、Alain。“针对数据中心能源效率即将到来的硬件革命。”GaN Systems, Inc.,2020年4月。
“EiceDRIVER 1EDF5673K和1EDS5663H。”Infineon Technologies AG,2018年5月。
“GN001应用简报:如何驱动GaN增强模式HEMT。”GaN Systems, Inc.,2016年4月。
Oliver、Stephen。“GaN功率IC:通过集成提升性能。”慕尼黑Bodo功率会议。Navitas,2017年12月。
(转载)



